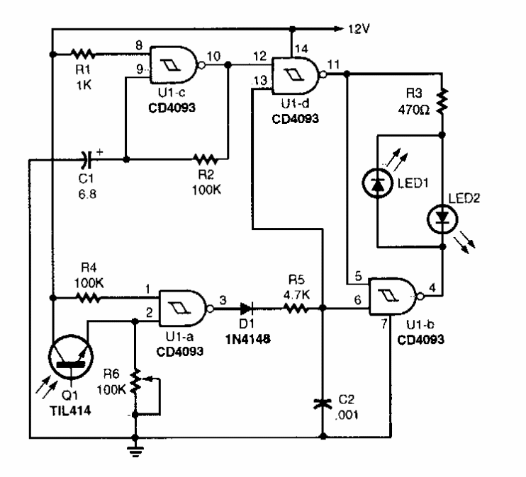
Este sinal de cruzamento para modelismo ferroviário foi encontrado numa Popular Electronics dos anos 90. O circuito dispara com a passagem da locomotiva diante do sensor. Qualquer fototransistor pode ser usado como sensor.
Este sinal de cruzamento para modelismo ferroviário foi encontrado numa Popular Electronics dos anos 90. O circuito dispara com a passagem da locomotiva diante do sensor. Qualquer fototransistor pode ser usado como sensor.