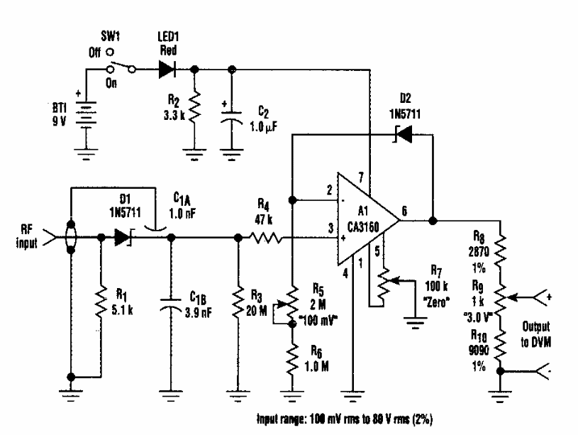
Encontrado numa publicação dos anos 80, este circuito pode ser modificado para usar componentes modernos e operar com tensões mais baixas. A fonte não precisa ser simétrica.
Encontrado numa publicação dos anos 80, este circuito pode ser modificado para usar componentes modernos e operar com tensões mais baixas. A fonte não precisa ser simétrica.