Controle manual de aquecedor CIR21811S CB21276E (CIR20720)
Detalhes
Escrito por: Newton C. Braga
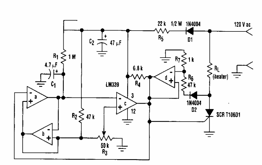
Encontrado numa Electronic Design dos anos 90, este circuito usa um SCR de acordo com a potência controlada. O circuito é para elementos de aquecimento de 12 V.