Timer de 10 horas com FET CIR20753S CB21405E (CIR20849)
Detalhes
Escrito por: Newton C. Braga
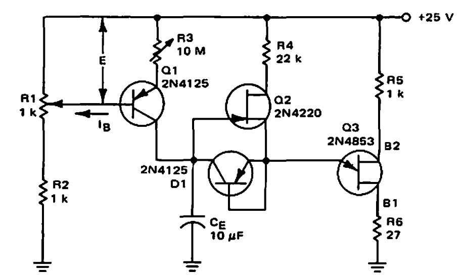
Este circuito foi encontrado numa documentação da Motorola de 1968. O circuito faz uso de FETs e bipolares da época, podendo ser aplicado a equivalentes modernos.