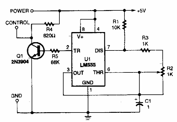
Encontrado numa Popular Electronics, este circuito se destina ao teste de servos usados em modelismo. O circuito produz uma movimentação numa faixa de 90 graus no servo em teste.

Encontrado numa Popular Electronics, este circuito se destina ao teste de servos usados em modelismo. O circuito produz uma movimentação numa faixa de 90 graus no servo em teste.
