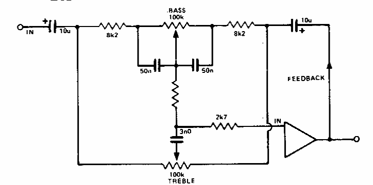
Controle de tom Baxandall CB20804E CIR20345S (CIR20246)
Detalhes
Escrito por: Newton C. Braga
Na figura temos o circuito típico de um controle de tom Baxandall aplicado a um amplificador operacional. O operacional pode ser praticamente de qualquer tipo.