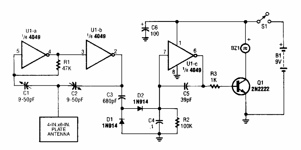
Este circuito foi encontrado numa Popular Electronics dos anos 90. Os componentes usados são comuns e em lugar do buzzer podemos usar um LED ou um relé.

 


| Clique na imagem para ampliar |

 

 

 

NO YOUTUBE


NOSSO PODCAST