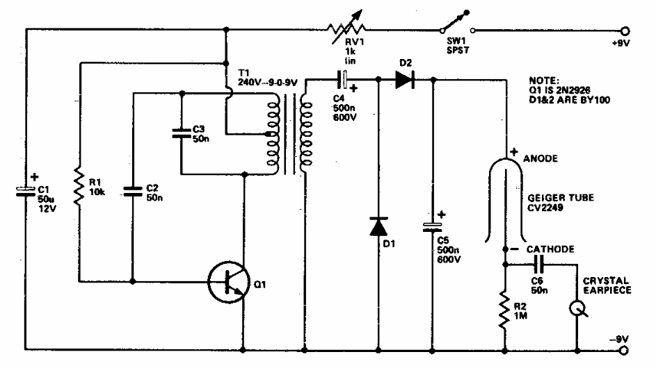
Este circuito com válvula Geiger foi encontrado numa documentação dos anos 80. A alta tensão para a válvula vem de um inversor que pode ser elaborado com base num pequeno transformador de alimentação. Q1 pode ser um BD135.
Este circuito com válvula Geiger foi encontrado numa documentação dos anos 80. A alta tensão para a válvula vem de um inversor que pode ser elaborado com base num pequeno transformador de alimentação. Q1 pode ser um BD135.