Oscilador de 2,6 GHz CIR21733S CB21198E (CIR20641)
Detalhes
Escrito por: Newton C. Braga
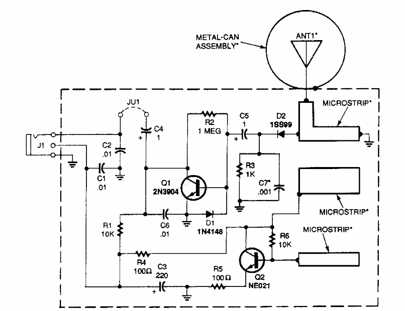
Encontrado numa Popular Electronics dos anos 90, este circuito se destina a uma pistola emissora de radar. O circuito é muito crítico pela frequência em que opera.