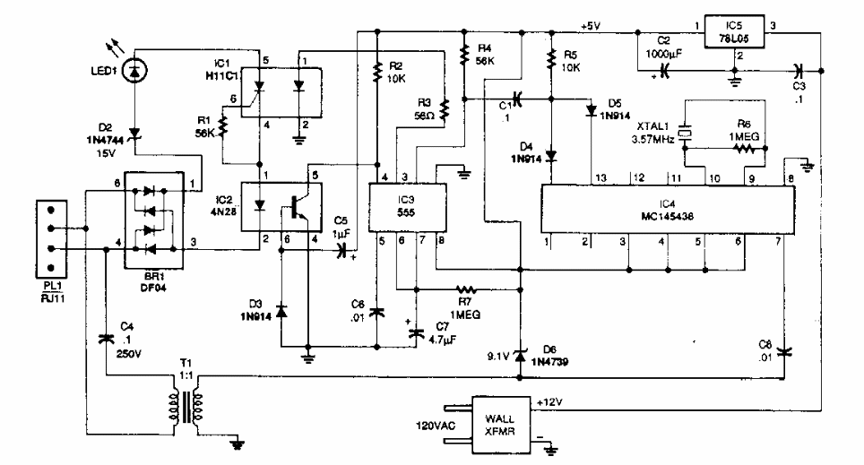
Este circuito foi encontrado numa Electronics Now, ele pode ser usado com telefones universais numa linha particular comum.

 


| Clique na imagem para ampliar |

 

 

 

NO YOUTUBE


NOSSO PODCAST