Termostato com 3 fios CIR17724S CB10164E (CIR20202)
Detalhes
Escrito por: Newton C. Braga
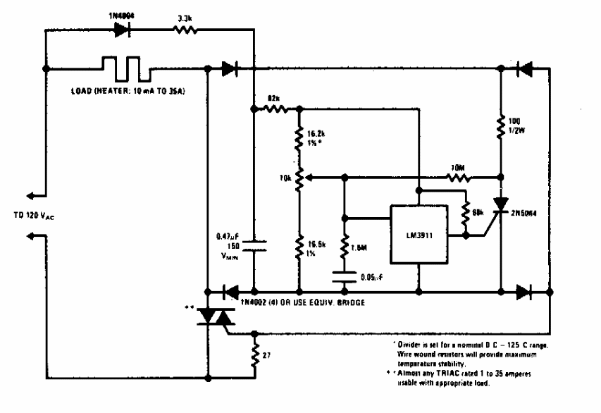
Este circuito de controle para um elemento de aquecimento usando um triac foi encontrado numa documentação dos anos 80. O circuito integrado usado é pouco comum atualmente.