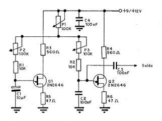
Com dois transistores unijunção podemos gerar tons modulados imitando uma sirene e com grande eficiência. O sinal deste circuito é fraco e deve ser aplicado à entrada de um amplificador como o descrito ao falarmos de transistores. Temos neste circuito um oscilador lento que faz a modulação e cuja frequência é controlada em P1 e um rápido que gera o tom de áudio cuja frequência é controlada em P2. A combinação dos dois sinais e, portanto, a profundidade de modulação é feita por P3.
















