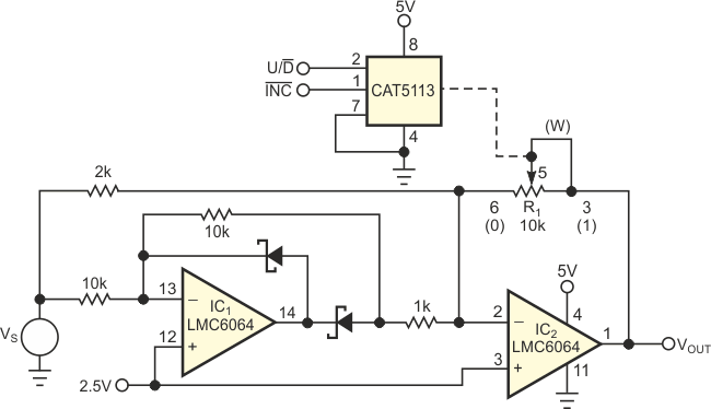
Baseado no CAT5113 da ON Semiconductor, este circuito tem por finalidade adicional ganho em amplificações de teste e medidas.

 


| Clique na imagem para ampliar |

 

 

 

NO YOUTUBE


NOSSO PODCAST