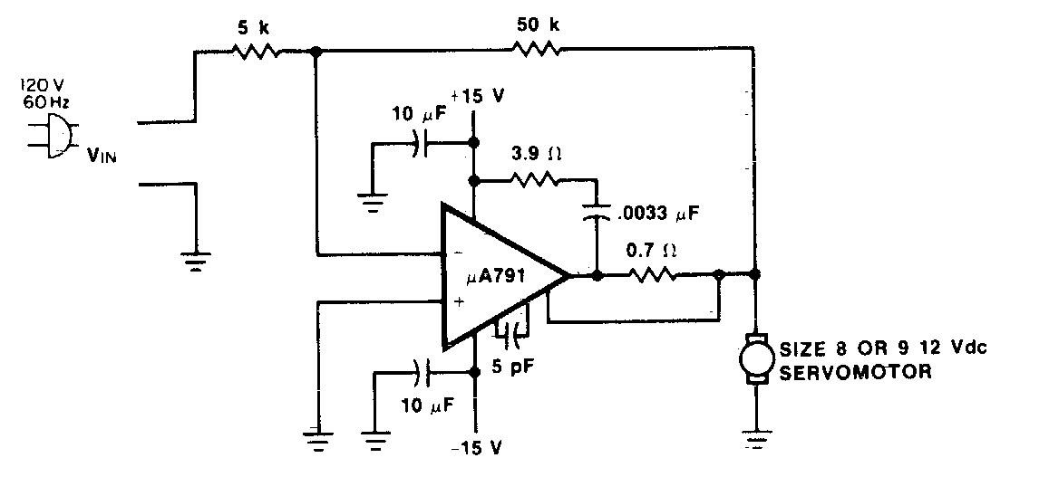
Este circuito é de uma publicação dos anos 70. O amplificador operacional é de época. Devem ser usados equivalentes modernos de acordo com a corrente do motor.

 


| Clique na imagem para ampliar |

 

 

 

NO YOUTUBE


NOSSO PODCAST