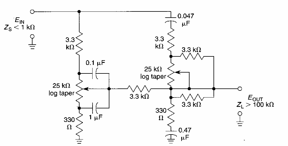
Este circuito passivo pode ser usado em etapas de entrada de amplificadores e outros equipamentos de áudio. O circuito é passivo introduzindo perdas que devem ser compensadas.
Este circuito passivo pode ser usado em etapas de entrada de amplificadores e outros equipamentos de áudio. O circuito é passivo introduzindo perdas que devem ser compensadas.