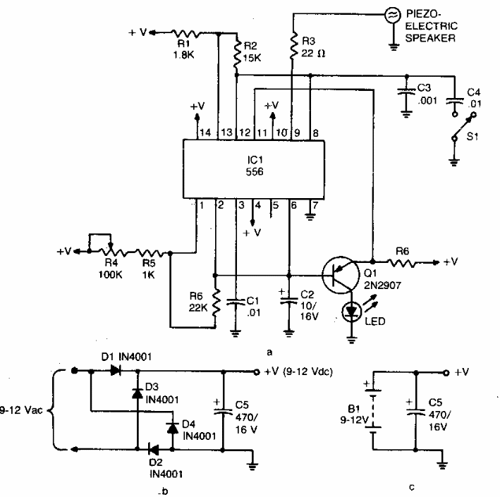
Este sofisticado repelente usa um duplo 555. Encontramos numa documentação americana dos anos 80. O circuito pode ser alimentado por pilhas ou fonte incluída no diagrama.

 


| Clique na imagem para ampliar |

 

 

 

NO YOUTUBE


NOSSO PODCAST