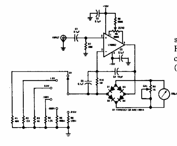
Este circuito pode medir tensões AC de 200 kHz a 500 kHz. O circuito é de documentação dos anos 90, podendo ser elaborado com base em componentes equivalentes modernos.

Este circuito pode medir tensões AC de 200 kHz a 500 kHz. O circuito é de documentação dos anos 90, podendo ser elaborado com base em componentes equivalentes modernos.
