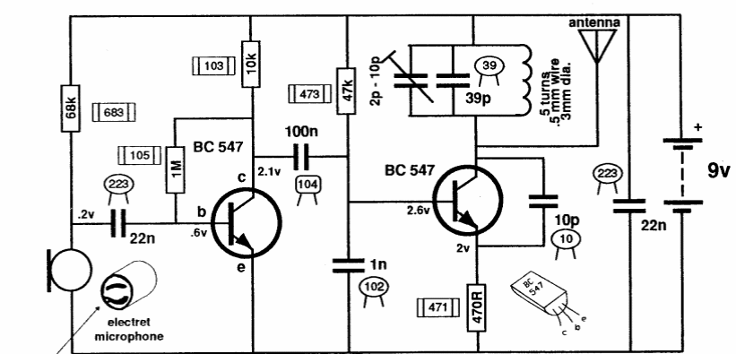
Encontrado numa documentação australiana de 1991, este circuito era vendido em kit na época. Trata-se de um pequeno transmissor de FM com configuração muito comum, encontrada também em outros projetos deste site.
Encontrado numa documentação australiana de 1991, este circuito era vendido em kit na época. Trata-se de um pequeno transmissor de FM com configuração muito comum, encontrada também em outros projetos deste site.