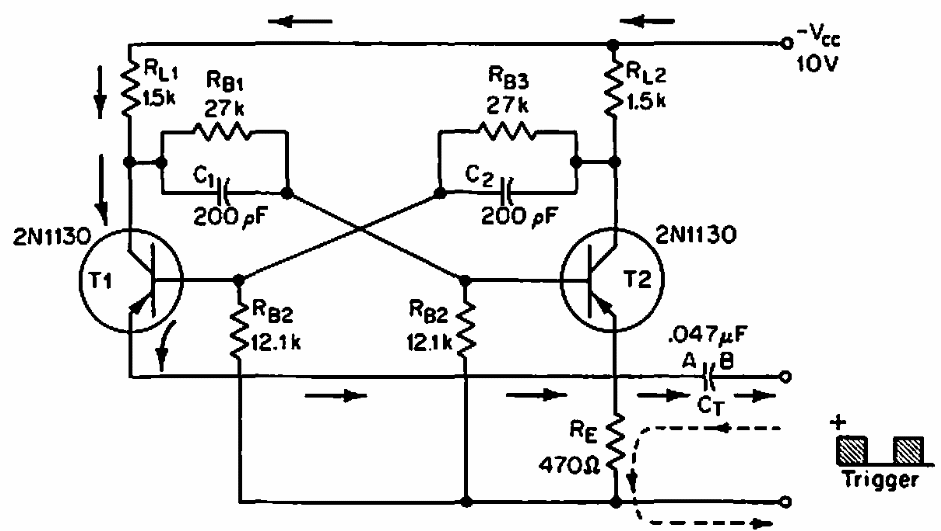
Encontrado numa documentação americana de 1968, este circuito utiliza transistores da época. O circuito pode ser adaptado para usar componentes equivalentes modernos.
Encontrado numa documentação americana de 1968, este circuito utiliza transistores da época. O circuito pode ser adaptado para usar componentes equivalentes modernos.