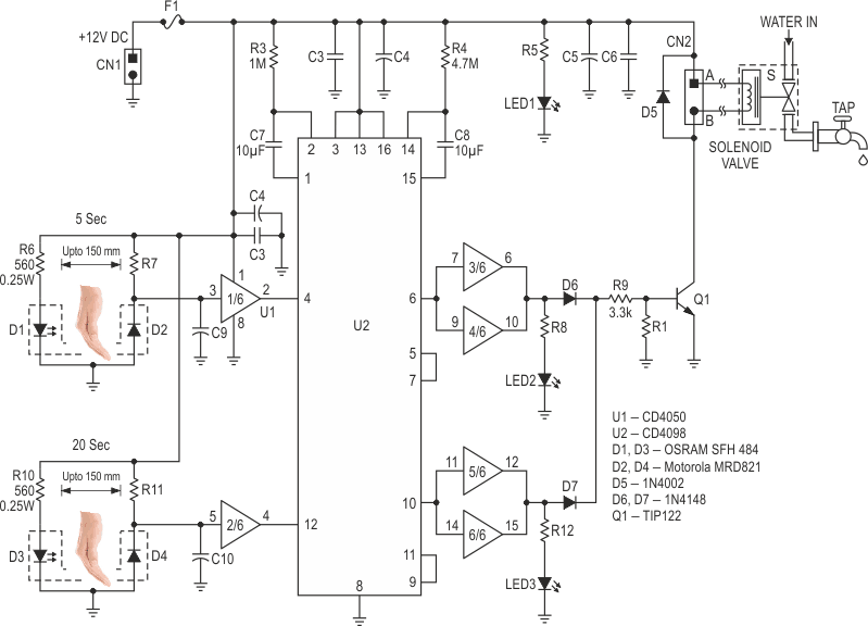
Este controle duplo foi baseado na documentação da Texas Instruments para o CD4050. O circuito tem dois sensores ópticos para abrir e fechar a torneira ou temporizar em 20 segundos. O circuito foi desenvolvido em função da Pandemia do Covid 19 e utiliza componentes comuns.
















