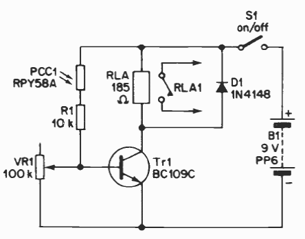
Este circuito usa um relé sensível de 9 V, mas pode ser elaborado com relés de 6 ou 12 V alterando-se a alimentação. A sensibilidade é ajustada em VR1. O transistor pode ser o BC548.

Este circuito usa um relé sensível de 9 V, mas pode ser elaborado com relés de 6 ou 12 V alterando-se a alimentação. A sensibilidade é ajustada em VR1. O transistor pode ser o BC548.
