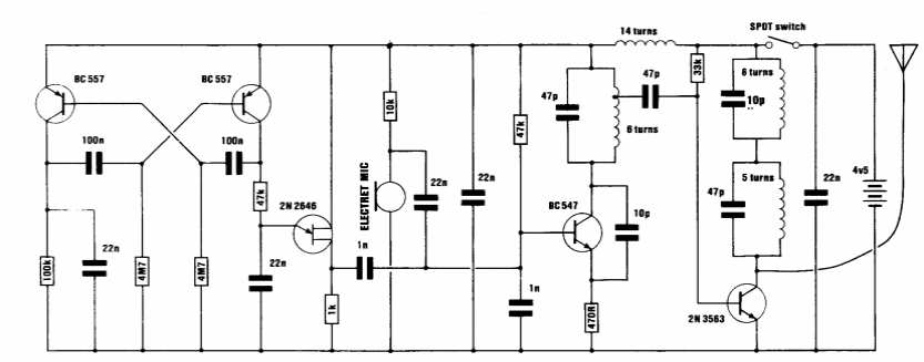
Este circuito foi encontrado numa publicação australiana de 1991. O circuito emite um tom e também som quando disparado.

 


| Clique na imagem para ampliar |

 

 

 

NO YOUTUBE


NOSSO PODCAST