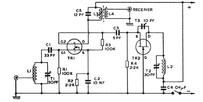
Encontrado numa documentação inglesa antiga, este conversor transformar sinais da faixa de 144 MHz em sinais da faixa de 30 MHz. Os transistores são tipos comuns da época.
Encontrado numa documentação inglesa antiga, este conversor transformar sinais da faixa de 144 MHz em sinais da faixa de 30 MHz. Os transistores são tipos comuns da época.