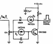
Este circuito foi encontrado numa documentação americana antiga. Ele se destina a obtenção de um sinal retangular a partir de um sinal que tenha variações rápidas.

Este circuito foi encontrado numa documentação americana antiga. Ele se destina a obtenção de um sinal retangular a partir de um sinal que tenha variações rápidas.
