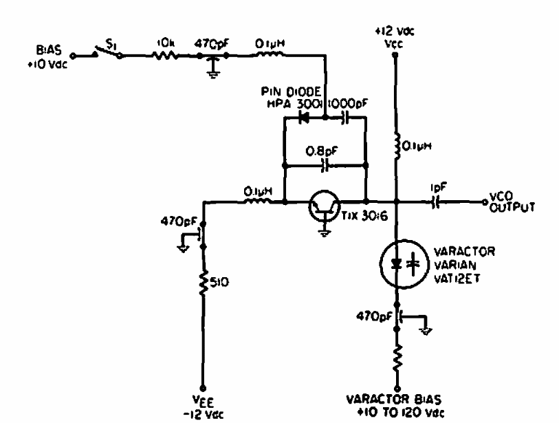
Este circuito foi encontrado numa documentação especializada em microondas dos anos 60. O circuito faz uso de um varicap e o transistor é de tipo para microondas.

 


| Clique na imagem para ampliar |

 

 

 

NO YOUTUBE


NOSSO PODCAST