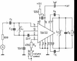
Este circuito foi obtido do manual de circuitos integrados da Siemens de 1976. Trata-se do circuito de aplicação do TBA 120 como demodulador de FM.

Este circuito foi obtido do manual de circuitos integrados da Siemens de 1976. Trata-se do circuito de aplicação do TBA 120 como demodulador de FM.
