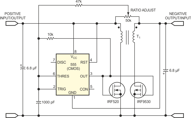
Este interessante circuito foi encontrado na Internet e é baseado no 555. O circuito usa MOSFETs de potência que determinam sua saída. Não foi fornecida nenhuma informação sobre o transformador.
Este interessante circuito foi encontrado na Internet e é baseado no 555. O circuito usa MOSFETs de potência que determinam sua saída. Não foi fornecida nenhuma informação sobre o transformador.