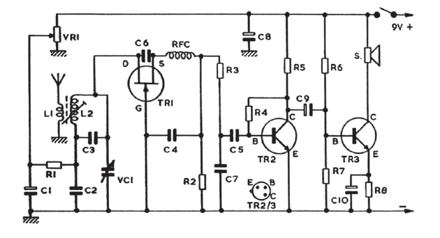
Encontramos este receptor numa documentação inglesa antiga. O JFET é de uso geral e os bipolares podem ser os BC548. Não foram dadas informações sobre as bobinas.


Encontramos este receptor numa documentação inglesa antiga. O JFET é de uso geral e os bipolares podem ser os BC548. Não foram dadas informações sobre as bobinas.

