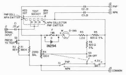
Este provador de transistores foi encontrado numa publicação de Gernsback de 1960. O circuito pode ser usado com transistores atuais.

Este provador de transistores foi encontrado numa publicação de Gernsback de 1960. O circuito pode ser usado com transistores atuais.
