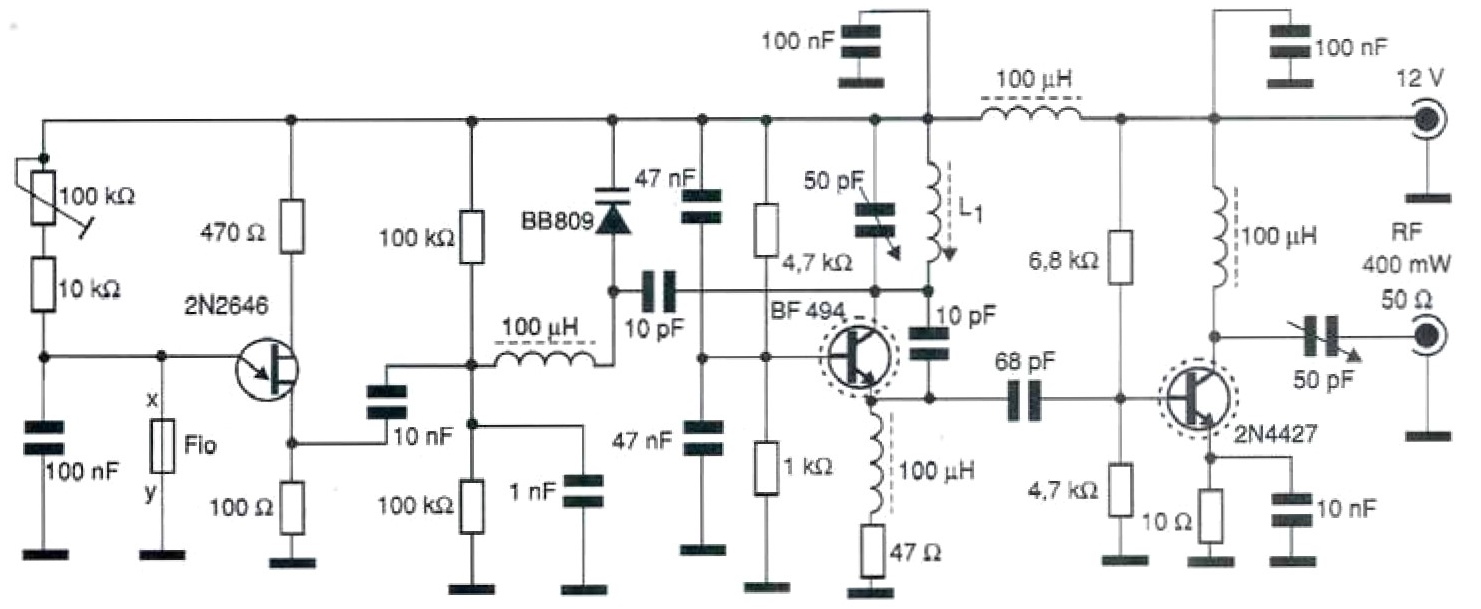
O circuito ilustrado transmite um tom contínuo (ajustado no trimpot) para um receptor remoto, quando o sensor de fio ligado entre X e Y for interrompido. O circuito consiste num transmissor de FM que deve ser ajustado para maior potência nos trimpots. A alimentação feita com 12 V de uma fonte bem filtrada e o transistor de potência de saída deve ser dotado de um radiador de calor.
Para maior rendimento deve ser usada uma antena externa. Uma antena telescópica também pode ser utilizada com menor alcance. O aparelho pode ser usado em porteiras de sítios ou fazendas como campainha sem fio também, basta usar um interruptor NF entre X e Y (pressão).
A bobina L1 é formada por 4 espiras de fio 20 ou 22 AWG e tem diâmetro Interno de 3,5 a 5 mm com núcleo ajustável de ferrite. Os capacitores devem ser todos cerâmicos e o transistor unijunção não admite equivalentes.
Para usar, sintonize um receptor de FM em uma frequência livre e ajuste o transmissor para captar seu sinal, Abrindo o sensor ajuste o tom desejado. Podem ser ligados vários sensores em série. Projeto de Ivan Fernando Roberto Avaré — SP publicado na revista Eletrônica Total 124 de 2007.
















