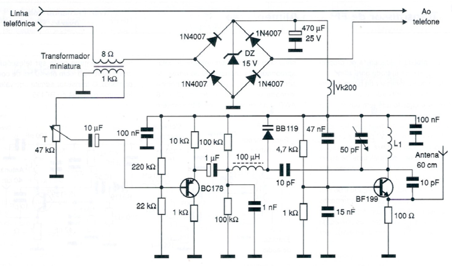
O circuito apresentado é intercalado a uma linha telefônica comum, quando passa a enviar sinais de áudio a um receptor de FM colocado a uma distância de até 50 metros. Ele é alimentado pela própria tensão da linha telefônica, através de uma fonte formada pelos diodos 1N4004 (ponte) e de filtragem apropriada.
O diodo zener de 15 V mantém a tensão constante no circuito, de modo a se obter um funcionamento estável.
O trimpot de 47 k ohms tem por finalidade fazer o ajuste da modulação, para melhor qualidade de áudio. A bobina L1 é formada por 2 a 4 espiras de fio esmaltado de 18 a 22 AWG com 1 cm de diâmetro sem núcleo.
CV é um timer de 50 pF ou próximo disso, onde se faz o ajuste de funcionamento para um ponto livre da faixa de FM. A antena pode ter até 60 cm de comprimento. O transformador intercalado à linha pode ser obtido em rádios ou gravadores transistorizados antigos. Ivan Fernando Roberto - Avaré — SP. Publicado na revista Eletrônica Total 124 de 2007.
















