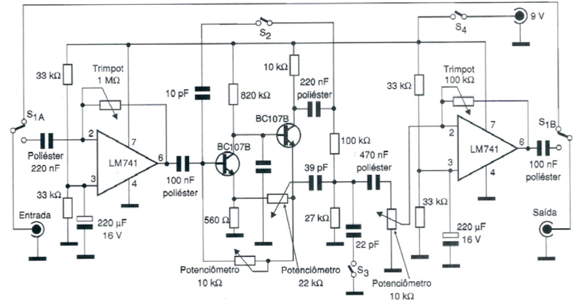
O circuito apresentado produz um efeito de distorção denominado "underground- (subterrâneo), sendo relativamente simples. A chave S A serve para inserir ou retirar o circuito distorcedor. A chave S1 de 2 polos x 2 posições leva o sinal da entrada para a saída numa posição. Na posição 2, o sinal de entrada passa pelo circuito distorcedor. Nesta posição o sinal passa por um amplificador operacional 741.
O sinal já amplificado é levado a dois transistores BC107 (podem ser usados tipos mais modernos como o BC548) e depois a um outro amplificador operacional 741, Os interruptores S2 e S3 ao serem acionados fazem com que ocorram os efeitos, pais eles colocam no circuito os capacitores de 10 pF e 22 pF. O potenciômetro de 22 k ohms ajusta a profundidade do efeito, já os dois de 10 k ohms devem ser ajustados para um melhor desempenho do circuito, de acordo com a fonte de sinal.
Como o consumo do circuito é baixo, ele pode ser alimentado por uma bateria de 9 V. Considerando-se que ele opera com sinais de áudio de baixa intensidade, as conexões devem ser curtas e os cabos de entrada e saída dos sinais precisam ser blindados. Observamos também que, dependendo do tipo de captador usado no instrumento, devem ser empregados circuitos adaptadores de impedância. Projeto de Ivan Fernando Roberto - Avaré – SP publicado na revista Eletrônica Total 124 de 2007.
















