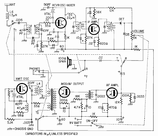
Este é o circuito do transceptor em kit da Knight vendido em junho de 1964. O circuito de 5 transistores operava na faixa de 27 MHz com pequena potência sendo alimentado por uma bateria de 9 V. Os transistores são da época e a frequência controlada por cristal.
















