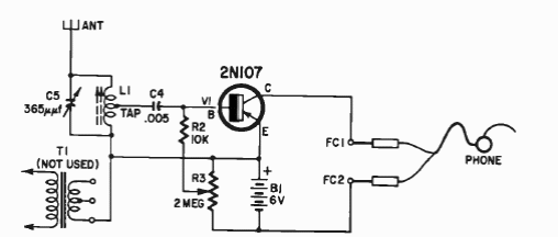
Neste receptor simples de uma documentação de 1966, a junção base emissor de um transistor de germânio é usada para detectar os sinais. A bobina é de ferrite de tipo comercial da época.

Neste receptor simples de uma documentação de 1966, a junção base emissor de um transistor de germânio é usada para detectar os sinais. A bobina é de ferrite de tipo comercial da época.
