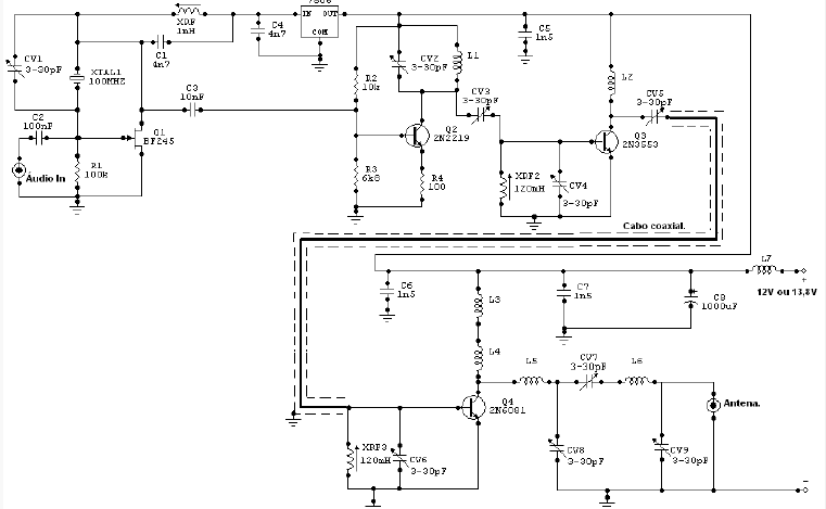
O transmissor apresentado pelo nosso leitor colaborador Adriano Muniz Moura tem uma potência de 10 watts e pode ser usado para ajudar a sua comunidade a divulgar notícias, avisos e etc. Porém para usar este tipo de equipamento é aconselhável ler as restrições legais para este tipo de transmissor. O transistor usado como oscilador principal foi um BF245 que é um transistor de efeito de campo e todos os demais transistores devem ter dissipadores de calor e para uma melhor estabilidade o transistor de saída final 2N6081 deve ter um pequeno ventilador para diminuir sua temperatura. A alimentação deve vir de uma fonte externa com uma tensão entre 12V e 13,8V com uma corrente de no mínimo 10A.
As bobinas são confeccionadas da seguinte forma:
L1 e L2 são formadas por 8 espiras de fio 18 com 1cm de diâmetro sem núcleo.
L3 e L4 são formadas por 12 espiras de fio 16 com 1,5cm de diâmetro também sem núcleo.
L5 e L6 são formadas por 7 espiras de fio 14 com 2cm de diâmetro sem núcleo
L7 é formada por 15 espiras de fio 18 com 1cm de diâmetro confeccionada sem núcleo.
A frequência do transmissor é ajustada com a escolha do cristal oscilador1 e ajuste em CV1. As bobinas L5, L6 e os trimmers CV8 e CV9 formam um filtro de saída para minimizarem as possíveis interferências. O cabo coaxial que leva o sinal da etapa excitadora para a etapa final deve ter no máximo 25 cm e a malha pode ser aterrada em qualquer ponto negativo do circuito. Os capacitores são de cerâmica exceto os capacitores ajustáveis que deve ser de plástico ou de porcelana. A placa usada para a montagem deve ser de fibra de vidro de boa qualidade. Para ajuste do transmissor deve ser usado um frequencímetro e uma carga fantasma e para uso com antena acoplada deve ser usado um medidor de R.O.E.
















