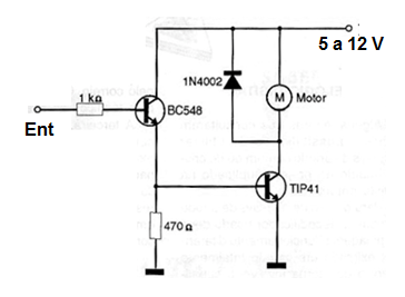
Motores de corrente contínua de 5 a 12 volts e correntes de até 2 ampères podem ser controlados com este circuito. O transistor TIP41 admite equivalentes e deve ser dotado de um bom radiador de calor. Com uma tensão positiva entre 0,6 volts e 5 volts temos o acionamento do motor.
















