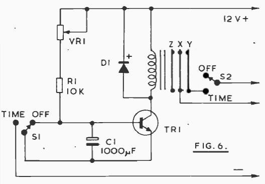
Encontramos este circuito numa documentação antiga. O transistor pode ser o BC548 e o relé de acordo com a tensão de alimentação e corrente até 100 mA.

Encontramos este circuito numa documentação antiga. O transistor pode ser o BC548 e o relé de acordo com a tensão de alimentação e corrente até 100 mA.
