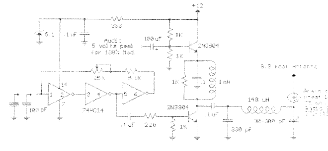
A corrente de repouso de pequeno transmissor é da ordem de 20 mA. A frequência de transmissão depende da bobina podendo ficar entre a faixa de ondas médias e a faixa de ondas curtas. O circuito é de uma documentação dos anos 80. A potência é da ordem de 100 mW
















