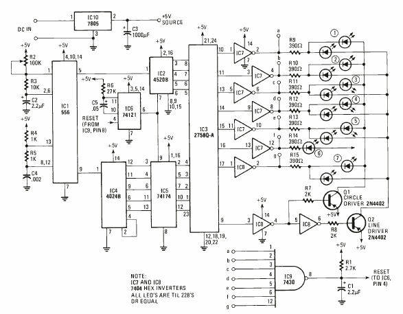
A finalidade é apenas recreativa. Piscar LEDs e aprender a fazer montagens digitais. O circuito é da Electronics Experimenter Special Projects de 1981. Uma qu8ase brincadeira.

A finalidade é apenas recreativa. Piscar LEDs e aprender a fazer montagens digitais. O circuito é da Electronics Experimenter Special Projects de 1981. Uma qu8ase brincadeira.
