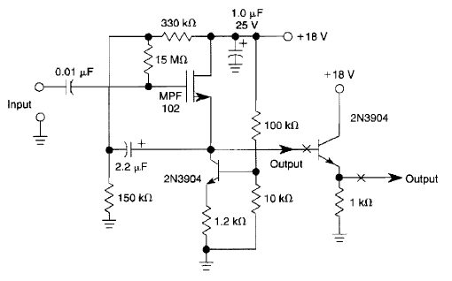
Este circuito de altíssima impedância de entrada usando JFET foi encontrado na Enciclopédia de Circuitos Electronics Volume 5 de 1995. O JFET é de uso geral assim como o transistor de saída.

Este circuito de altíssima impedância de entrada usando JFET foi encontrado na Enciclopédia de Circuitos Electronics Volume 5 de 1995. O JFET é de uso geral assim como o transistor de saída.
