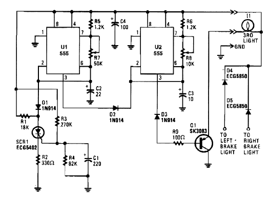
Estre circuito foi obtido na publicação PE Hobbyst Electronics de 1980. O circuito se baseia no 555 e é simples de montar servindo para o controle das luzes de freio.

Estre circuito foi obtido na publicação PE Hobbyst Electronics de 1980. O circuito se baseia no 555 e é simples de montar servindo para o controle das luzes de freio.
