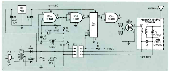
Este circuito para a faixa de 1750 m foi publicado na revista Radio Electronics de setembro de 1989. O alcance depende do sistema de antenas e do receptor usado.

Este circuito para a faixa de 1750 m foi publicado na revista Radio Electronics de setembro de 1989. O alcance depende do sistema de antenas e do receptor usado.
