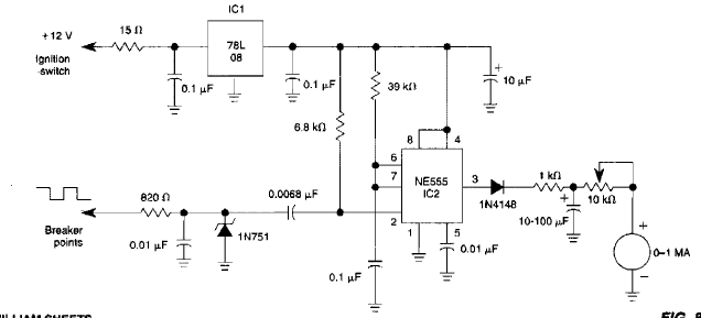
Este circuito com instrumento analógico foi encontrado num Wlilliam Sheets dos anos 90. Os componentes são comuns, servindo apenas para carros com comutação mecânica (platinado).

Este circuito com instrumento analógico foi encontrado num Wlilliam Sheets dos anos 90. Os componentes são comuns, servindo apenas para carros com comutação mecânica (platinado).
