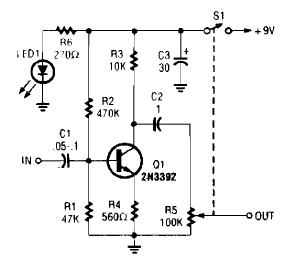
Este simples booster de áudio saiu numa Popular Electronics dos anos 90. Ele serve como reforçador para sinais muito fracos sendo ligado na entrada de um amplificador maior.

Este simples booster de áudio saiu numa Popular Electronics dos anos 90. Ele serve como reforçador para sinais muito fracos sendo ligado na entrada de um amplificador maior.
