Nosso projeto pode produzir altas tensões entre 5.000 e 30.000 V usando uma bobina de ignição comum de carro. Este circuito produz uma baixa frequência, pulsada, alta voltagem que pode ser usada para ver ou fotografar auras em pequenos objetos como moedas, folhas, insetos, amostras biológicas e até mesmo os dedos de um ser humano. Muitos pesquisadores dizem que frequências muito baixas não são as melhores para ver auras humanas e usam frequências médias ou altas na faixa de 2.000 a 10.000 Hz.
Nota: este artigo foi originalmente escrito para meu livro Electronic Projects from the Next Dimension. Veja em PN00 nota sobre o assunto de que ele trata. Projetos semelhantes podem ser encontrados no site. Digite magnético na busca para encontrar artigos.
Na verdade, sinais de frequência muito baixa produzem faíscas de curta duração que podem causar alguma sensação de choque. Se isso ocorrer, substitua o vidro ou plástico do eletrodo por um mais grosso. É normal sentir um leve calor ou sensação de formigamento ao colocar os dedos nos eletrodos.
O circuito é alimentado pela linha de alimentação CA e deve-se tomar cuidado ao usá-lo para evitar riscos de choque. O uso de um transformador de isolamento entre o circuito e a linha de alimentação CA é importante.
Importante: Não toque em nenhuma parte do circuito quando estiver em operação, pois ele está conectado diretamente à rede elétrica CA! Sempre use um transformador de isolamento.
Ao fotografar seus dedos ou mãos, sempre use sapatos. Permitir que seus pés entrem em contato direto com o solo pode aumentar as correntes pelo corpo, causando choques severos. Se você sentir uma sensação de choque, substitua a lâmina de vidro por uma mais grossa.
Como funciona
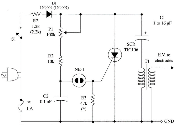
O circuito consiste em um oscilador de relaxamento usando uma lâmpada de neon e um retificador controlado de silício (SCR). A tensão da linha de alimentação CA carrega Cl e, ao mesmo tempo, C2 via RI e P1. Assim que a tensão em C2 atinge o ponto de ignição da lâmpada de néon, um pulso de condução é produzido e aplicado à porta do SCR.
Com a presença do pulso, o SCR é acionado, fechando o circuito formado por Cl e o enrolamento de baixa tensão da bobina de ignição. Isso significa que o Cl descarrega através da bobina de ignição, produzindo um pulso de alta corrente. Em consequência, um pulso de alta tensão é produzido no enrolamento secundário da bobina de ignição.
Com a descarga de C1 e C2, a lâmpada neon desliga e com ela o SCR. Um novo ciclo de carregamento começa e o processo descrito se repete.
O ciclo de carga e descarga pode ser ajustado por P1. Com os valores mostrados no circuito, o oscilador irá operar em uma frequência entre 100 e 1.000 Hz. Reduzindo C1 e C2 para 1 pF e 0,047 µF, a frequência pode ser aumentada, mas a potência de saída é reduzida.
A alta tensão induzida na bobina de ignição depende da tensão atingida pela carga C1 em cada ciclo. Esta tensão pode atingir valores entre 4.000 e mais de 30.000 V.
Como a corrente no enrolamento secundário da bobina de ignição é muito baixa, a alta tensão não é fatal, mas pode causar um choque severo em qualquer pessoa que tocar na linha. Observe que não há isolamento entre a linha da fonte de alimentação e a saída do circuito de alta tensão. Isso significa que cuidados especiais devem ser tomados ao usar o dispositivo. Para uma operação mais segura, um transformador de isolamento na entrada é recomendado.
Montagem
O diagrama esquemático do circuito de alta tensão para a fotografia Kirlian em sua primeira versão é mostrado na Fig. 1. RI é um resistor enrolado em fio. Este resistor pode ser alterado de acordo com a tensão CA da linha de alimentação. Os valores entre parênteses são para a linha de alimentação de 220/240 Vca. O capacitor eletrolítico C1 deve ter valores entre 2 e 16 pF. Este capacitor determina a quantidade de energia entregue à bobina de ignição em cada pulso e, portanto, a potência de saída do circuito.
Qualquer bobina de ignição, como as comumente usadas em carros, pode ser usada. Todos os tipos funcionarão, e a única diferença é a voltagem encontrada na saída, que pode variar dentro de uma ampla faixa de valores.

O SCR deve ser montado em um pequeno dissipador de calor. Um pedaço de metal pode ser usado como dissipador de calor. Tipos com sufixo D ou E são recomendados se você estiver conectando o circuito a uma linha de alimentação de 117 Vca. Para uma linha de 220 ou 240 Vac, o SCR recomendado terá o sufixo E.
C1 é qualquer capacitor eletrolítico ou de poliéster classificado para 250 WVDC ou mais. Se o circuito estiver conectado a uma linha de alimentação de 220 Vca ou 240 Vca, o capacitor deve ser classificado para 400 WVCC ou mais.
O circuito deve ser instalado em uma caixa de madeira ou plástico para evitar o contato com coisas vivas, o que pode causar um grave risco de choque. Não use uma caixa metálica.
T1 é qualquer transformador de isolamento com uma relação de rotação de 1: 1. O enrolamento primário é classificado para a tensão da linha de alimentação CA. A potência de saída é de pelo menos 20 W.
Aviso: Faça testes com seu multímetro para garantir que o isolamento entre os enrolamentos seja alto o suficiente (2 M ou mais) para garantir a operação segura do circuito.
Importante: Veja as precauções anteriores relacionadas ao uso seguro da máquina.
O eletrodo
Uma placa de metal (cobre, alumínio ou outra folha de metal) com dimensões de 10 x 10 cm a 15 x 15 cm é colocada em uma base de plástico ou vidro vários centímetros ou mais, como mostrado na Fig. 2. Você pode usar qualquer cola para fixar o eletrodo, ou mesmo fita adesiva.

Você pode usar um fio comum para conectar o eletrodo ao transformador de alta tensão se ele não for colocado a uma distância muito grande. Se o eletrodo for colocado longe do circuito, o fio que conecta a placa ao circuito deve ser de um tipo especial, usado para conectar os circuitos de alta tensão de TVs. Isso é aplicável a distâncias acima de 50 cm. Fios comuns revestidos de plástico não isolam completamente a alta tensão produzida pelo circuito e podem permitir choques perigosos se tocados.
Sobre o eletrodo, coloque um pedaço de vidro ou plástico. A espessura desta peça de vidro depende da alta tensão gerada pelo circuito. Recomenda-se peças com espessura entre 4 e 10 mm. Devem ser feitos testes para determinar qual espessura oferece os melhores resultados sem permitir a sensação de choque.
Este eletrodo pode ser usado com todos os outros circuitos de alta tensão descritos a partir daqui. Obviamente, os experimentos devem ser repetidos em cada caso para determinar a espessura correta do vidro ou da folha de plástico.
Usando um transformador de alta tensão para TV
A bobina de ignição pode ser substituída por um transformador de saída horizontal, como encontrado em receptores de TV ou monitores de computador analógicos antigos. Este transformador tem algumas vantagens sobre a bobina de ignição comum neste projeto.
Se você tiver uma TV não funcional antiga (preto e branco ou colorida), pode remover dela um transformador de saída horizontal que pode ser usado para eletrodos de alta voltagem. O transformador de alta tensão é usado em TVs e monitores de computador para produzir tensões entre 5.000 e 35.000 V, necessárias para acelerar o feixe de elétrons para a produção de imagens na tela do tubo de raios catódicos (CRT). Você só precisa retirar o transformador e adicionar 20 a 40 voltas de fio comum (AWG 22) ao núcleo, conforme mostrado na Fig. 3.

A alta tensão para os eletrodos é retirada do terminal superior da bobina. Os demais terminais correspondem a derivações na bobina, e você deve encontrar aquele que dá os melhores resultados quando conectado ao solo.
Uma vantagem importante é obtida com o uso desse tipo de transformador como substituto da bobina de ignição: o enrolamento de alta tensão é totalmente isolado do circuito e, portanto, da linha de alimentação CA. Você não precisará do transformador de isolamento neste caso.
Se, ao usar este transformador, forem produzidas faíscas nos enrolamentos e nenhuma alta tensão for detectada na saída, provavelmente o transformador foi afetado por umidade ou está com problemas de isolamento. Você pode tentar deixá-lo em um local seco por um período de tempo para eliminar a umidade e, em seguida, tentar novamente. Se isso não funcionar, o transformador não pode ser usado neste projeto.
Embora isso não elimine a possibilidade de levar um choque grave se você tocar em uma parte de alta tensão do eletrodo, o perigo de receber uma descarga direta da linha de alimentação CA é eliminado.
Detector de alta tensão
Uma lâmpada de néon pode ser usada para detectar a alta tensão produzida por este circuito e outros descritos neste livro. Esta lâmpada é montada na extremidade de um tubo de plástico (um tubo esférico de caneta) conforme mostrado na Fig. 4. Se você colocar a lâmpada de néon perto do eletrodo ou da saída do transformador de alta tensão, ela brilhará com uma luz laranja. Este teste de lâmpada neon pode ser usado em todos os experimentos com máquinas Kirlian como um detector de alta tensão eficiente.
Qualquer lâmpada fluorescente também pode ser usada para detectar alta tensão. Toque um de seus terminais no eletrodo ou na saída de alta tensão do transformador. A lâmpada acenderá. Com fontes de alta tensão muito potentes, a lâmpada acende se estiver simplesmente perto da fonte.
Conecte o terminal de aterramento a qualquer fonte de aterramento adequada. As fontes de aterramento incluem o terminal de aterramento da tomada da linha de alimentação CA ou qualquer grande objeto de metal que faça contato elétrico com a Terra.
Aviso: Se o terminal de aterramento não estiver conectado a um ponto de aterramento adequado, a potência de saída será reduzida e os resultados ao observar ou fotografar auras serão inferiores. No entanto, quando a conexão de aterramento é feita, o circuito se torna mais perigoso à medida que a potência de saída é aumentada.
Usando o circuito
Os experimentos iniciais podem ser feitos usando objetos comuns e coisas vivas como folhas, moedas, clipes de papel, insetos, chaves, etc., como amostras. Ligando o circuito, você ouvirá o som dos íons de alta voltagem escapando do eletrodo. Esse som é como um "assobio". Um cheiro de ozônio pode ser notado durante a operação das fontes de alta voltagem (o ozônio é produzido quando três moléculas biatômicas de oxigênio atmosférico são convertidas em duas moléculas tri atômicas de oxigênio ou ozônio). A aura pode ser vista no escuro quando as amostras são colocadas nos eletrodos.
Ajuste P1 para obter a melhor aura. Este potenciômetro controla a alta tensão aplicada aos eletrodos. Não toque nos eletrodos durante esses experimentos, mesmo que você tenha determinado que seu projeto é seguro.
Para ver a aura dos seus dedos, ajuste P1 para obter a potência mais baixa (use uma moeda como amostra) e coloque o dedo no eletrodo. A reação normal é sentir um pouco de calor. Se você sentir um choque, deve substituir a peça de vidro por uma mais grossa ou ajustar P1 para reduzir a tensão nos eletrodos. Você também pode fazer alterações na frequência, aumentando-a para reduzir a sensação de choque. ajuste P1 para obter a melhor imagem sem choque.
Importante: tome cuidado ao fazer esses experimentos, pois o circuito está conectado à linha de alimentação CA.
Depois de alguma experimentação com imagens visuais, você pode tentar tirar fotos ou registrar as imagens em papel.
Observação
Como o padrão que você viu no escuro é registrado em papel de fax ou em uma fotografia depende de algumas características da máquina Kirlian. Este circuito produz pulsos de baixa frequência que são responsáveis por faíscas ou fluxos de íons brilhantes que saem da amostra. Isso significa que a imagem é diferente daquelas produzidas por máquinas de alta frequência, conforme descrito nos projetos a seguir. Claro, você pode alterar a frequência conforme explicado.
Usando papel de fax
Corte um pequeno pedaço de papel de fax (5 x 5 cm ou de acordo com o tamanho do objeto a ser fotografado) e coloque-o sobre o eletrodo, e coloque um objeto sobre o pedaço de papel (uma moeda, por exemplo) conforme mostrado na Fig. 5. Certifique-se de que o lado sensível do papel está em contato com o objeto. Se o papel for invertido, o processo não funciona.

Ligue S1 e ajuste P1 para obter o melhor desempenho. Você verá a aura do objeto e ouvirá o "chiado" das cargas deixando o objeto. Aguarde entre 5 e 15 segundos. Desligue o dispositivo e revele a foto. O melhor intervalo de tempo será encontrado experimentalmente de acordo com o papel do fax e a potência da máquina Kirlian. Dependendo da sensibilidade do papel e da potência de saída da máquina Kirlian, a imagem pode aparecer no papel após um intervalo de tempo sem a necessidade de qualquer tipo de processamento. Mas a imagem pode ser aprimorada como mostrado na Fig. 6. Passe o papel, ajustando o ferro a uma temperatura muito baixa. Se o ferro estiver muito quente, a imagem queimará e aparecerá como uma mancha preta. O tempo e a temperatura também devem ser encontrados experimentalmente de acordo com o papel do fax, o tipo de ferro e a temperatura. Uma imagem de fax gerada pelo autor aparece na Figura 6.

Usando filme fotográfico. Trabalhar com filme fotográfico requer alguns cuidados extras. Existem várias técnicas em uso por pesquisadores.
Trabalhando no escuro. Coloque um pedaço de filme entre a placa e o objeto a ser fotografado. Se você estiver fotografando seus dedos, a Fig. 7 mostra como o filme é colocado. Basta colocar o filme no local mostrado para o papel de fax.

Ligue o circuito de alta tensão (máquina Kirlian) por 3 a 20 segundos. O melhor intervalo de tempo será determinado por experimentação e pode variar de acordo com a sensibilidade do filme e a potência de saída do circuito.
Ao fotografar objetos metálicos, como uma moeda, ou protoplasma vivo, como uma folha, é importante instalar um eletrodo de aterramento conforme mostrado na Fig. 8 para aumentar a corrente e o efeito corona.

Após a exposição, o filme deve ser colocado em um envelope opaco à prova de luz antes que você possa acender as luzes novamente. O filme está pronto para ser revelado. Como a potência de saída de cada circuito pode variar dentro de uma grande faixa, conforme determinado pelas tolerâncias dos componentes, e as características do filme podem afetar a imagem, o experimentador deve fazer várias fotos para encontrar o tempo de exposição correto e o ajuste de P1.
Trabalhando na Luz. É possível tirar fotos com iluminação ambiente se você proteger o filme com cartões opacos. Em um ambiente escuro, coloque o pedaço de filme entre os dois cartões opacos ou em um envelope à prova de luz. Então, na luz ambiente, você coloca o envelope contendo o filme entre o objeto e os eletrodos como mostrado na Fig. 9.

Ligue o gerador de alta tensão e exponha o filme de 3 a 30 segundos para registrar a imagem. Desligue o dispositivo e processe o filme. Dependendo da sensibilidade do filme (ASA ou DIN), o tempo de exposição correto pode variar e deve ser determinado experimentalmente.
Usando filme Polaroid. O filme Polaroid oferece outra boa opção para produzir fotos Kirlian ou pequenos objetos.
■ Trabalhando no escuro. A sala onde o experimento é feito deve estar totalmente escura. Coloque o filme sobre o eletrodo, e sobre o filme coloque o objeto a ser fotografado (uma moeda, seu dedo, etc.).
Ligue o circuito (que já deveria estar ajustado para dar os melhores resultados com o objeto a ser fotografado na visualização das imagens) por um tempo de 1 a 10 segundos. Novamente, o intervalo correto deve ser encontrado experimentalmente, pois depende das características do circuito (que mudam com as tolerâncias dos componentes) e da sensibilidade do filme. Filmes Polaroid como 600, SX-70 ou Time Zero são bons. Observamos que a Polaroid 600 não é um filme de alta definição e resultará em imagens borradas.
Após expor o filme, coloque-o de volta na câmera (no escuro) e tire uma foto apontando a câmera para qualquer lugar escuro. (Não use flash.) Em seguida, aguarde a impressão ser ejetada da câmera.
Cuidado: Os filmes Polaroid têm uma borda branca metálica que é condutora, causando arcos e choques elétricos se tocados. Ao usar esses filmes, corte uma janela em um pedaço de plástico para fazer uma máscara, conforme mostrado na Figura 10.

■ Trabalhando com luz normal. Você pode usar sua câmera Polaroid para expor o filme, colocando-o dentro de uma caixa de madeira ou papelão à prova de luz. Esta caixa deve ser grande o suficiente para envolver a câmera Polaroid e ter algum espaço adicional para trabalhar com o filme. Usando um tecido preto ou muito escuro, faça duas mangas com elástico em uma das pontas, semelhante às mangas do casaco. As mangas são presas a dois orifícios feitos na caixa. Use grampos, cola ou outros meios adequados para fixar as mangas. É importante deixar as mangas e os orifícios ligeiramente apertados. Você pode manusear o filme dentro da caixa, colocando-o no eletrodo e depois colocando o objeto a ser fotografado em cima dele. Se você está tentando fotografar a ponta dos dedos, coloque-o no eletrodo. Ligue a máquina Kirlian por 1 a 10 segundos, de acordo com a velocidade do filme. Em seguida, coloque o filme na câmera e tire uma foto no escuro como antes para que a impressão seja ejetada. Você também pode usar esta caixa escura para inserir filme em um envelope à prova de luz. Você a retira da caixa, tira a foto e a coloca de volta na caixa para processamento posterior.
Sugestões
■ Use filtros de cor entre o filme e o objeto a ser fotografado. Experimente filtros criados por sua imaginação, como peças de celofane coloridas e filtros como os descritos para experimentos EIP (Parte 1).
■ Filmes fotográficos sensíveis a UV (ultravioleta) ou IV (infravermelho) podem ser usados para experimentação. É importante notar que uma grande variedade de filtros e ópticos materiais técnicos podem ser adquiridos na Edmund Scientific Corporation (site http://www.edsci.com).
■ Teste outros tipos de materiais sensíveis à luz, como papel fotográfico estático. As imagens das auras também podem ser visualizadas com o auxílio de binóculos de visão noturna.
■ Digitalize as imagens e processe-as usando um computador. Muitos programas podem ser usados para processar as imagens, revelando detalhes não vistos nas imagens originais.
■ A frequência pode ser aumentada reduzindo R1 e Cl. (O valor mais baixo recomendado para R1 é 470 ohms na linha de alimentação de 117 Vca e 1 k ohms na linha de alimentação de 220/240 Vca.) A faixa de valor para Cl é fornecida na lista de peças.
Fotografando Pequenos Objetos. Se pequenos objetos são colocados no eletrodo de uma máquina Kirlian, eles não podem produzir uma boa foto a menos que estejam conectados ao aterramento. Para conectar os objetos ao solo, você pode usar um fio com pinças de crocodilo nas pontas. No caso de uma folha, escolha um corpo de prova que não ultrapasse a metade do tamanho dos eletrodos (2,5 a 5 cm de comprimento). Conecte o fio terra diretamente à ponta da haste ou folha. Use uma garra jacaré para esta tarefa (tente encontrar uma garra jacaré que não pressione a folha com muita força, cortando sua ponta). Cubra a folha com um pequeno pedaço de vidro ou plástico para mantê-la plana sobre o filme. Os experimentos mostrarão quanto tempo você tem para ligar o circuito e quanta pressão deve ser exercida sobre a folha para obter uma boa imagem.
Se você estiver fotografando uma moeda, a tampa de plástico ou vidro não é necessária, uma vez que a moeda é pesada e plana o suficiente para ficar como desejado no eletrodo.
Interferências. Muitos dos circuitos aqui descritos podem irradiar sinais espúrios no espectro de rádio usado para serviços de comunicação, como TV, rádio, etc., interferindo em muitos dispositivos de comunicação. Para evitar interferência, não use as máquinas Kirlian perto de tais equipamentos.
A Folha Fantasma. Um dos fenômenos mais importantes encontrados pela fotografia Kirlian é conhecido como "Experiência da Folha Fantasma". Corte cerca de 2 cm da ponta de uma folha e fotografe-a. Se você tiver sorte, obterá a imagem de uma folha inteira, embora a ponta esteja faltando!
Lista de Peças:
Semicondutores
D1 1N4004 ou diodo retificador de silício equivalente (use o 1N4007 em linhas de alimentação de 220 ou 240 Vac)
SCR TIC106-D Retificador controlado de silício
Resistores
R1 1.200 Ω ou 1.500 Ω, 10 W, resistor de fio (2.200 Ω x 10 W se o circuito for usado em uma linha de alimentação de 220/240 Vca)
R2 10 kΩ, 1 / 8W, 5% - marrom, preto, laranja
Capacitores
C1 1 a 16 µF / 250 WVDC, filme eletrolítico ou metálico (ver texto para a linha de energia 220 ou 240 ac)
C2 0,1 µF / 100 WVDC ou mais, filme de cerâmica ou metal
Diversos
F1 1 A Fusível
NE-1 NE-2H, qualquer lâmpada de néon comum
P1 100 kΩ Potenciômetro
S1 SPST, toggle ou slide switch
T1 Bobina de ignição ou transformador de TV de alta tensão (transformador horizontal) (ver texto)
Placa de circuito impresso, caixa de plástico ou madeira, botão para P1, fios, eletrodos, solda, etc.
















