RUÍDOS EM SEUS MÚSCULOS
O corpo humano contém 656 músculos, cuja atividade gera um pequeno potencial elétrico que se chama "mio trônica" e pode ser localizada na superfície da pele que cobre o músculo. A detecção de tais sinais pode ser útil ao clínico e ao pesquisador.
Nota: artigo publicado na revista Saber Eletrônica 197 de 1989.
A observação auditiva do mio eletrônico é empregada experimentalmente no treinamento desportivo, supondo que um atleta aprende a coordenar mais rapidamente seus músculos, ouvindo seu funcionamento. O instrumento que oferecemos neste artigo, permite escutar a atividade muscular por meio de um silvo. Isso pode ser provado ao colocarmos eletrodos sobre o braço e levantarmos um objeto pesado.
De qualquer forma que se use este aparelho, seja na escuta dos músculos em esforços, medindo o tempo de reação ou no treinamento desportivo, sempre estaremos realizando uma importante experiência médico eletrônica.
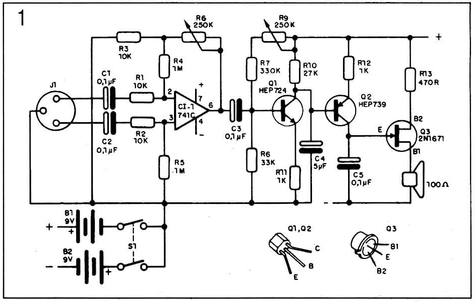
A figura 1 mostra o circuito amplificador e a alimentação de baterias. Ao ligar o aparelho, regula-se R9 de maneira que não haja sinal no alto-falante. R6 é o controle de sensibilidade.
Ao conectar o aparelho, os eletrodos já devem estar colocados, pois do contrário, serão captados os ruídos do ambiente, principalmente o zumbido da rede de 60Hz. O contato eletrodo/pele deve ser muito bom. Para este contato deve-se usar a pasta de eletrodo muito conhecida nos hospitais. Esfrega-se tal solução salina na região onde serão colocados os eletrodos. Avança-se parcialmente R6 e ajusta-se R9 para mínima saída. Ao aplicar os eletrodos há uma variação do tom. Ajusta-se então R9 e R6 até que a frequência se altere cada vez que um músculo for ativado.
O ELETROMIOGRAMA
Entende-se por eletromiograma (EMG) a expressão gráfica do registro dos sinais bio elétricos gerados por um determinado músculo. Nos últimos tempos tem recebido grande importância clínica e seu estudo é relativamente recente, isto é, data dos anos 60. Entre os estudiosos mais especializados nas técnicas do registro e a correspondente interpretação, cabe destacar o Dr. F. Buchtal.
O sinal eletrofisiológico que resulta da excitação de um músculo, é a soma espacial e temporal de sinais elementares produzidos por uma só unidade motora. A unidade motora é constituída pelo conjunto da fibra nervosa que inerva um determinado grupo de fibras musculares. Na figura 2 podemos ver algumas formas de onda típicas com a respectiva indicação das amplitudes e os tempos.

À medida que a contração muscular aumenta, ocorrem dois fenômenos característicos que contribuem para complicar o sinal de EMG.
Por um lado, a frequência de descarga das unidades motoras vai aumentando, e por outro, chegando a um certo grau de contração, começam a aparecer no registro novas unidades motoras, que também aumentam, por sua vez, a frequência de descarga.
O sinal EMG é obtido introduzindo-se no músculo sob estudo uma agulha "bifilar". O sinal obtido apresenta componentes de frequências muito altas e de curta duração. Na prática clínica usa-se duas amplitudes de banda: de 20Hz a 1000Hz e de 20Hz a 10 000Hz. Em casos de pesquisa pode-se chegar a uma banda de 100 000Hz.
(*) Faculdade de Medicina de Montevidéu
O EMG é um aparelho de diagnóstico muito útil. O estudo de seus traçados permite discernir entre miopatias (defeitos do músculo) e neuropatias (defeitos do sistema nervoso central).
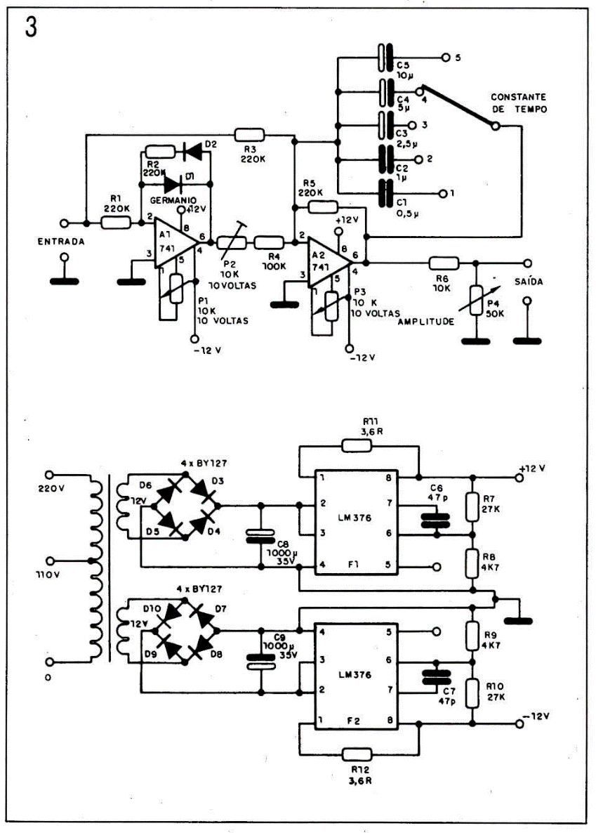
O equipamento cujo diagrama é mostrado na figura 3 foi projetado pelo Dr. J. Galván Ruiz. É um circuito sensível em que se utiliza circuitos integrados, por suas maiores possibilidades e viabilidade funcional. Compreende os amplificadores operacionais 741, em dupla função.
ESTIMULAÇÃO ELETRÔNICA MUSCULAR
A cura da artrite
Já sabemos o quanto a eletrônica ajuda na cura de inevitáveis enfermidades. Pois também pode aliviar a vida dos que sofrem de artrite. Esta é uma enfermidade conhecida desde há muito tempo, e que atinge muitas pessoas, especialmente as de idade avançada.
As estatísticas mostram que uma a cada quinze pessoas sofrem dessa doença. Não entraremos em detalhes sobre as drogas que ajudam em sua cura, mas na contribuição da eletrônica.
Este mal se manifesta, geralmente, como uma rigidez das articulações ou dores musculares. O paciente, para evitar a dor recorre instintivamente à redução dos movimentos dos membros atacados. Quando esta redução atinge certos músculos, estes se atrofiam progressivamente, dificultando cada vez mais os movimentos. É importante, então, um sistema de treinamento muscular bem planejado, como por exemplo uma ginástica. Entretanto, sabendo que os músculos respondem bem à eletricidade, sua reabilitação pode ser feita com impulsos ou estímulos elétricos, sendo que tal método não implica em nenhum risco. Estudaremos, então, um dispositivo que gera pulsos elétricos, os quais, quando aplicados aos músculos, os revigoram fazendo com que retomem sua atividade. A estimulação muscular mais eficaz é conseguida na chamada "frequência fisiológica", ou seja, em 3000Hz aproximadamente. Para comprovar basta conectar a saída de um gerador de áudio, e percorrendo a banda, comprovará que a maior sensação é conseguida nos 3kHz. Para um nível determinado, com esta frequência se obtém a estimulação mais eficiente e com menos perigo para o paciente.

A onda de excitação deve ser pulsada com uma frequência baixa. Aconselha-se uma frequência de repetição de 1 Hz, compreendendo a excitação e o relaxamento (figura 4).
Para a construção do gerador deve-se levar em conta as características elétricas do corpo humano. Tem-se determinado que a impedância entre eletrodos aplicados é de 500 a 1000S/, valor relativamente baixo. A tensão a aplicar depende do membro ao qual se aplica; assim, enquanto 5V são adequados para os braços, até 30V podem ser aplicados aos músculos.

















