Muito se tem escrito a respeito de alarmes antirroubo, tanto em publicações nacionais como estrangeiras, desde os tipos mais simples até os mais sofisticados. Tanto os primeiros como os segundos apresentam seus próprios prós e contras.
Primeira Parte
Nota: Artigo de 1977
Os modelos mais sofisticados, baseados nos mais diversos princípios como por exemplo, infravermelho, fotocélulas, ultrassom, etc. entre outros, além de serem bastante onerosos, requerem um ótimo "know-how" do montador e muitas das vezes alguns componentes empregados no projeto são de difícil (quando não impossível) aquisição no mercado especializado nacional — este pormenor vem sendo paulatinamente superado pela maioria das publicações nacionais.
Os alarmes mais simples, ainda que sejam accessíveis sob o ponto de vista econômico e/ou prático, não constituem um grande empecilho para os ladrões; as funções realizadas por estes alarmes, ainda que com perfeição, são insuficientes para conter as investidas dos "gatunos" mais sofisticados, tipo Arsène Lupin! O custo e a mão de obra dos dispositivos antirroubo sofisticados muitas vezes não se justificam pela maior segurança que trazem a mais do que os simples; em contrapartida alguns dos mais simples oferecem uma segurança razoável.
Aliás, diga-se de passagem, nenhum alarme é totalmente seguro nem merecedor de nele depositarmos a nossa confiança, exceto é claro, os mais altamente sofisticados, especialmente projetados para não menos especiais condições de uso, estando limitados, devido ao seu alto custo, à, casas comerciais e à rede bancária ou qualquer outro estabelecimento onde o fator preço não tem influência alguma — os projetos destes alarmes raramente são publicados; são "segredos de Estado"!
Em se tratando da proteção de bens particulares modestos, cria-se um impasse entre o custo "versus" funcionalismo do alarme. Um caso típico que serve de exemplo é o que se refere à "proteção" de automóveis um alarme altamente sofisticado supera o custo de um seguro, quando não o próprio custo de venda do veículo! É a mesma coisa que se ter em mãos uma certa quantia monetária e querer comprar, para resguardá-la, um cofre cujo o custo se aproxima da quantia a ser "protegida"!
Baseados nestes pormenores é que decidimos realizar o nosso próprio sistema antirroubo. O dispositivo idealizado que, funcionalmente, não fica muito atrás dos sofisticados, é capaz de resguardar uma casa comercial ou residencial, até mesmo um pequeno objeto como um porta-joias por exemplo e, o mais importante, seu custo é muito menor que o pago pela assinatura anual de uma revista! Além disso pode ser montado em menos de uma hora por qualquer um, principiante ou não nos "caminhos" da eletrônica!
No decorrer da publicação são dados informes para realizar qualquer modificação no projeto original, de acordo com as necessidades de cada um em particular; além disso também serão fornecidas todas as informações, mais do que suficientes, para a realização prática do mesmo. Com estas medidas procurou-se não esconder o conhecido "pulo do gato" como usualmente vem ocorrendo em algumas publicações congêneres de âmbito nacional como estrangeiro; tais publicações perdem a sua principal finalidade, ou seja, a de levar aos leitores conhecimentos do grandioso e fascinante campo da eletrônica!
Uma das diferenças entre o nosso projeto e os já publicados é que o mesmo é sensível (e como!) a qualquer tipo de movimento ou vibração por pequeno que seja, desde, é claro, que tal movimento seja aplicado ao "sensor"; quando isto ocorre o circuito opera temporariamente (o tempo de operação é programado pelo usuário) fazendo funcionar qualquer dispositivo visual e/ou sonoro de baixa a alta potência. Além disto, o circuito fornece constantemente em que estado se encontra, se em alerta (repouso) ou ativado, isto é conveniente para os casos em que o sensor ficar afastado do resto do circuito.
Com um único circuito e vários sensores, cada um colocado em cada uma das portas e janelas do nosso "meigo lar", poderemos dormir tranquilamente o sono dos justos! Se "alguém" tentar arrombar ou mesmo forçar uma janela ou porta, o alarme fará soar uma campainha ao mesmo tempo que acende todas as lâmpadas externas da residência, colocando o "Sr. Ladrão" bem visível.
Outra aplicação do circuito é a que se refere aos automóveis: tão logo o "gatuno" tente quebrar o vidro ou forçar a fechadura do carro, o alarme se colocará, instantaneamente, na "ativa" fazendo soar uma sirene ou a buzina do veículo podendo, inclusive, "cortar" a alimentação das "velas" quem assim o desejar!
O circuito também pode ser utilizado para alertar os pais que o filho criança se aproximou da janela do apartamento, justamente a que não possui a proteção das grades convencionais! Ou, mesmo ainda, que o "peralta" tentou "surrupiar" algumas balas da "bombonière", etc.
O dispositivo também se adapta para acender (ou apagar) luzes temporariamente: imagine alguém bater à sua porta e as lâmpadas se acenderem automaticamente!
Outra aplicação para o circuito são os jogos ou brincadeiras: aqueles que tiverem uma mão -firme" poderão transportar um objeto que simboliza, digamos, uma joia, de um lugar para outro. Vencerá àquele que fizer soar o alarme o menor número de vezes. Em realidade o protótipo foi construído especialmente para a "proteção" de carros, porém, como vimos, poderemos empregá-lo de "mil e uma" maneiras diferentes, cabendo à capacidade criativa de cada um com mais aplicações para o circuito!
A figura 1 nos mostra o diagrama em blocos do dispositivo, cujo princípio de funcionamento é o seguinte: estando o circuito ligado à rede elétrica ou a uma bateria, qualquer movimento que se verifique no sensor (ou no local onde o mesmo estiver talado) será transmitido por meio de pulsos ao circuito de tempo através de uma interface; este por sua vez passará à condição "ON" por um período pré-estabelecido de no máximo 30 segundos; tão logo o circuito de tempo assuma a condição "ON" esta informação, após passar pelo circuito de interface, é transmitida ao circuito comutador que faz com que a carga a ele conectada seja ativada durante, justamente, o período acima estabelecido; simultaneamente "acender-se-á" o indicador visual de -ladrão nas imediações" enquanto o indicador "tudo bem" se apagará! Uma vez terminado o período pré-programado o dispositivo volta à condição inicial de alerta. Este ciclo repetir-se-á tantas vezes quantos forem os movimentos aplicados ao sensor.
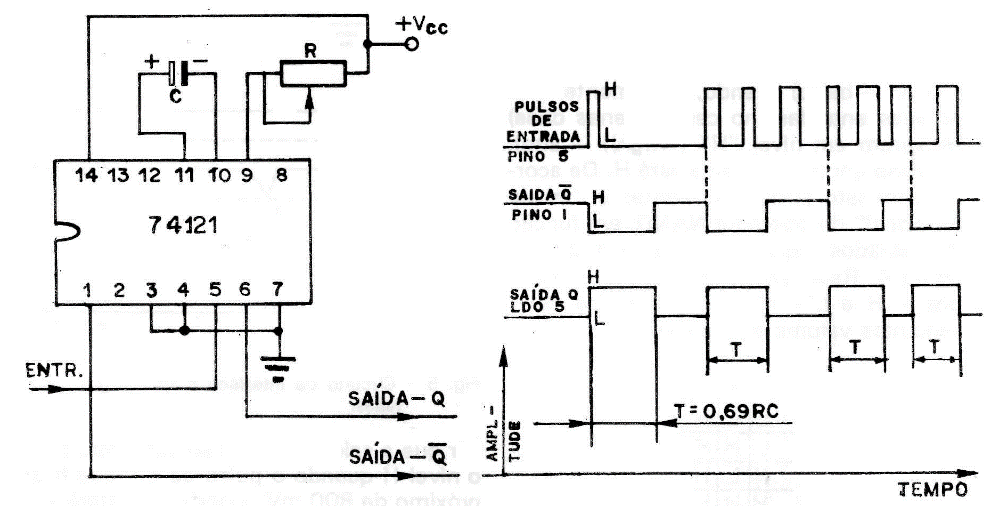
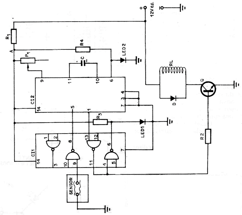
Em tempo: uma vez aplicado um pequeno movimento, os subsequentes não desativarão o dispositivo nem farão com que a temporização seja variada, isto é, o circuito só responde ao primeiro movimento a ele aplicado logo após ter entrado na condição alerta, ignorando, por completo, os demais movimentos que porventura se seguirem durante o tempo de ativamento. O circuito consta de apenas dois circuitos integrados (Cl) e um transistor como elementos ativos. Os Cl são os nossos velhos conhecidos 74121 e7400 enquanto o transistor é o não menos conhecido 8 C Z37. É justamente ao 7400 a quem cabe a tarefa de realizara interface entre as diversas etapas do circuito.
Como se sabe o Cl 7400 pertence à família TTL (Transistor - Transistor-Logic — lógica transistor-transistor), apresentando--se, assim como o 74121, na conhecida configuração "dual-in-line" de 14 pinos conforme é mostrado na figura 2 juntamente com a identificação dos terminais do transistor BC 237.


O Cl 7400 é constituído de quatro "portas NAND" de duas entradas cada uma (figura 3); cada um destes quatro operadores lógicos se comporta independentemente dos demais. A principal característica do operador NAND é a que sua saída será "L" ("Low" — baixo) quando, unicamente, todas as suas entradas (no caso, apenas duas) estiverem em nível "H" ("High)) — alto); em caso contrário a saída será H. De acordo com isto podemos montar a "tabela funcional" do operador NAND, em função dos estados lógicos de suas entradas —figura 4. Recordemo-nos que estes estados — H e L — são caracterizados pelos seguintes valores em tensão:

— para a saída
H - 2,4 volts no mínimo;
L - 0,4 volt no máximo;
— para a entrada
H - 2,0 a 5,0 volts, isto é, mínimo de 2 volts, e
L - 0,0 a 0,8 volt, isto é, máximo de 0,8 volt.
Quando as entradas de um operador NAND (ou "NOR") estão desconectadas — sem ligação — é considerado nas mesmas o valor lógico H e, portanto, sua saída será L.
Para a primeira interface foi empregado o operador III (figura 3), estando conectada, unicamente, a entrada 9 ao sensor — a outra ficou sem ligação, caracterizando o nível H - cuja finalidade é mantê-la no nível H quando não houver vibração, porém, quando isto ocorre, o sensor "aterra" esta entrada (pino 9) fazendo com que a saída do operador (pino 8) passe do nível L para o nível H enquanto perdurar a vibração ou movimento. A figura 5 nos mostra o circuito bem como o diagrama de fases. Observar que a saída da porta só comutará para o nível H quando o pulso de entrada ficar próximo de 800 mV; ainda em referência à mesma figura notamos serem retangulares os pulsos de saída ao contrário dos de entrada, com isto eliminou-se o "ruído" produzido pelo sensor, garantindo que realmente haverá um pulso de saída quando, efetivamente, o sensor aterrar a entrada do "gate"; isto equivale dizer que o circuito permanecerá insensível perante pequenas vibrações do sensor.

A saída do gate (pino 8) NAND é aplicada a um temporizador, função esta realizada pelo integrado 74121 operando como um monoestável que, como seu nome indica, são circuitos de um estado estável, quando comutam para o estado instável voltam, depois de certo tempo, ao estado estável ou de repouso. Este tempo T depende de uma rede de temporização RC (resistência capacitor) clássica; a rede é externa ao Cl e, portanto, pode ser fixada convenientemente, alterando-se o valor de R ou de C ou, ainda, de ambos.
O período (T) deste monoestável é calculado, teoricamente, pela expressão
T = RC. log e²
(R em ohms,, F em farads e T em segundos)
Também é válida a expressão
R = 0,69.RC
já que, log e² 0,69
As restrições para esta configuração são as seguintes: o valor de C não deve ultrapassar os 1000 µF e o de R os 50 kΩ. Com os valores do projeto (C = 500 µF e R -- 47 kΩ - um "trimpot") encontraram-se as seguintes condições-limite de temporização:
Tmín. - 1 segundo
T máx. 29 segundos
A figura 6 mostra o circuito temporizador empregado no projeto bem como as formas de onda, tanto da entrada como das duas saídas que são complementares. Notar que a saída "G. (pino 1) do Cl, na condição estável apresenta o valor lógico H (alto); quando o mesmo comuta (condição instável) seu valor decresce a praticamente zero volt — nível L (baixo); o contrário sucede à sua saída Q (pino 6).
Os pulsos aplicados à entrada (pino 5) provenientes do integrado 7400 não apresentam uma largura uniforme pois esta é determinada, unicamente, pelo sensor e pela duração do movimento. Podemos ainda observar (figura 6) que o Cl 74121 é sensível à "descida" do pulso de entrada (também poderá operar na condição sensível à "subida" conforme é ilustrado na figura 7); isto quer dizer que tão logo o pulso "input" passe do estado L para o estado H. o monoestável comutará.
Pelo diagrama de fases da figura 6 podemos concluir que os pulsos subsequentes ao primeiro que ativou o monoestável não afetam o funcionamento do mesmo — o tempo T continua inalterado. É interessante observar o caso em que, uma vez terminado o período T de temporização, se, na entrada tivermos um pulso (estado H), o monoestável permanece em repouso até o instante que "termine" o referido pulso, quando, novamente comutará para o estado instável durante o período T pré-estabelecido vide a figura 6.

Pode parecer estranho, à primeira vista, que não se tenha incorporado um limitador de corrente — uma resistência — em série com o "trimpot" (figuras 6 e 7); não há necessidade de tal, pois, internamente, o integrado possui uma resistência entre os pinos 9 e 11 cujo valor é de 2,2 kΩ.
Para o segundo circuito de interface foram aproveitados os gates II e IV (figura 3) do integrado 7400 conforme é mostrado na figura 8. A necessidade disto deve--se ao fato do integrado 74121 apresentar instabilidade quando as suas saídas drenam "alta" corrente — ainda que seu "fan - out" seja 10, assim como o do NAND, verificou-se, na prática que é conveniente limitá-lo para três ou quatro no máximo. Como se vê pelo diagrama de fases da figura 8, os operadores NAND — II e IV —estão funcionando como inversores — notar que os pinos 12 e 5 respectivamente do IV e II estão em aberto e, portanto, em nível H, isto acarreta que qualquer variação de valor lógico, respectivamente, do pino 13 e/ou 4 acarretará complementação do estado, de acordo com a figura 8.
O circuito de visualização nada mais é do que dois "LED" (Light Emitting Diode —diodo emissor de luz): um verde e outro vermelho. O primeiro permanecerá "aceso" quando o temporizador estiver no estado estável ("desoperado") e o vermelho estará "apagado"; quando o 74121 comuta, devido a qualquer distúrbio detectado pelo sensor, as duas condições acima se invertem, ou seja: o LED vermelho acender-se-á (indicando "perigo") enquanto o outro (o verde) apagar-se-á. No protótipo foi empregado apenas um LED, bicolor, que fornece um fino acabamento à montagem além de facilitá-la; pode-se porém empregar dois leds convencionais que o funcionamento do circuito não se alterará.

A figura 9 nos mostra o circuito de visualização completo: quando não existem pulsos de entrada a saída 6 da interface II está em nível H (vide o diagrama de fases da figura 8) e portanto o led verde acenderá enquanto o vermelho permanecerá apagado, pois o pino 6 (saída Q) do temporizador estará na condição L; entretanto, ao se verificar um movimento, o monoestável comutará, o que irá implicar na comutação instantânea dos dois LEDs e, assim permanecerão: o verde apagado e o vermelho aceso, até que se passe o tempo T quando, novamente, se verificará a condição inicial. A finalidade das resistências R1 e R2 é de fornecer mais brilho aos LEDs quando acesos.


Na figura 10 é mostrado o "chapeado" das ligações quando se empregar um LED bicolor. O circuito comutador nada mais é do que um transistor fazendo operar um relé, conforme é mostrado na figura 11; em condição de repouso o transistor Q1 está no corte (não conduz) e, portanto, o relé se encontra desativado, porém, quando o pino 6 da interface II apresenta um nível alto (aproximadamente 3,0 volts) o transistor passa a conduzir fortemente o que faz com que o relé RL opere, comutando a carga a ele conectada por intermédio de seus contatos. Esta carga, de acordo com as necessidades ou preferências, pode ser uma série de lâmpadas e/ou uma sirene elétrica ou eletrônica; devemos levar em consideração a corrente máxima que os contatos do relé podem suportar: se quisermos comutar uma lâmpada de 150 W, por exemplo, o contato do mesmo deverá suportar uma corrente de aproximadamente 2 ampères. Usualmente o fabricante especifica a potência dos contatos da seguinte forma:
6 A 250 Vc.a. por exemplo isto quer dizer que o contato (ou contatos), é capaz de suportar uma potência de 6 x 250 = 1.500 watts — é lógico que para efeito de segurança não iremos trabalhar nesse limite, convém dar uma tolerância de uns 50% para garantir maior durabilidade do contato; no exemplo poderíamos, com folga, fazer comutar com esse contato uma carga de 750 watts, o que equivale a cinco lâmpadas de 150 W cada uma.
A bobina do relê deverá ter uma resistência de 20053 aproximadamente, sendo do tipo c.c. — no protótipo foi empregado um relé de marca Metaltex, com ótimos resultados.
O diodo D1 tem por finalidade a não danificação do transistor quando o relé desoperar — o mesmo "escoa" todo o campo magnético gerado pelo solenoide (bobina) do relé. A questão de fonte de alimentação do protótipo não trouxe problemas pois o mesmo se destinou para a instalação no carro, cuja alimentação é de 12 volts; no entretanto, a figura 12 mostra algumas opções para quem quiser empregar o circuito com a rede elétrica domiciliar; o transformador deve ser 110/12, isto é, da tensão da rede local para 12 volts e terá de entregar uma corrente de secundário em torno de 300 mA.

Pode parecer estranho empregar-se uma fonte de 12 V c.c. para alimentar os integrados que necessitam de 5 volts; o fato é que esta tensão foi reduzida para os 5 V por intermédio de uma resistência de 1502 ; os 12 volts foram empregados para a alimentação do relé (é difícil encontrar no mercado relés para 5 volts c.c.).
O diagrama esquemático e a lista de material do projeto (sem contar os componentes da eventual fonte de alimentação) são vistos na figura 13, onde se observa que uma porta NAN D ficou sem utilizar-se.
O protótipo, ainda que projetado para funcionar com 12 volts, comportou-se perfeitamente com a tensão mínima limite de 8,6 e máxima de 16 volts. A tabela da figura 14 fornece a leitura das tensões e correntes sob estas condições de alimentação, inclusive a de 12 volts para a qual foi projetado. Poderemos aumentar a tensão de alimentação até, no máximo 30 volts mas, para isso se requer um relé adequado para a tensão em pauta, além de aumentar o valor da resistência do resistor Ri (figura 13); este cálculo é simples: uma regra de três: Lembremo-nos que os Cls empregados aceitam até a tensão de 5,5, volts como alimentação; assim, com uma fonte de 20 volts, por exemplo, o valor de R1 será dado por:

12 volts-- 1502
20 volts -- x → =
X = (150 ohms x 20 V) / 12 V
X = 250 ohms
Como este resistor provoca uma queda de potencial de 15 volts (20 - 5) a potência a ser dissipada pelo mesmo será:
P = V²/R
ou seja
P = 15² / 250
P = 0,9 watt (valer comercial: 1 watt)
Para evitar "dores de cabeça" convém anexar entre o ponto A (figura 13) e aterra um diodo zener de 5 volts, 1 watt.
No próximo número iremos fornecer os dados para a construção do sensor e os informes necessários para a montagem do circuito numa placa de circuito impresso, conforme o prometido.
LISTA DE MATERIAL
Semicondutores
Cl1 - Integrado 7400
Cl2 - Integrado 74121
Q - Transistor BC 237 ou equivalente
LED1 - Led verde tamanho grande
LED 2 - Led vermelho tamanho grande
D - Diodo BY/127
Resistores
R1 - 150Ω /1/4w
R2 - 2,2 kΩ /1/4 W
P1 - "Trimpot" miniatura de 47 k
R3 – 120 Ω /1/4 W
R4 - 500 Ω /1/4 W
Capacitor
C - 500µ/15V
Diversos
RL - Relé
Placa de circuito impresso, solda, fios, soquetes para integrado de 14 pinos, etc.



















