Destacamos neste artigo um transceptor para Ethernet PHY 1000Base-T1 com características que podem ser importantes para seu próximo projeto envolvendo redes industriais. Este artigo foi elaborado com base em material obtido no link no final do artigo para a página da Mouser Electronics onde também podemos acessar o datasheet completo.

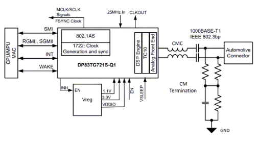
O transceptor Ethernet PHY 1000Base-T1 DP83TG721-Q1 da Texas Instruments é um transceptor IEEE 802.3bp e Open Alliance que fornece todas as funções de camada física necessárias para receber e transmitir dados por cabos de par trançado simples blindados/não blindados. O dispositivo oferece flexibilidade xMII com suporte para interfaces MAC RGMII e SGMII. O DP83TG721-Q1 suporta o recurso de hibernação de baixo consumo OA TC10 (com encaminhamento de ativação) para reduzir o consumo de energia do sistema quando a comunicação não é necessária.
Este dispositivo oferece o Diagnostic Tool Kit, com uma extensa lista de ferramentas de monitoramento em tempo real, ferramentas de depuração e modos de teste.
O Texas Instruments DP83TG721-Q1 integra o carimbo de hora de hardware IEEE 1588v2/802.1AS e PLL fracionário, permitindo sincronização de tempo altamente precisa. O PLL fracionário permite sincronização de frequência/fase do Wall Clock, eliminando a necessidade de VCXO externo e gerando uma ampla gama de frequências sincronizadas no tempo necessárias para áudio, vídeo e outros aplicativos ADAS.
O DP83TG721-Q1 também integra decodificação IEEE 1722 CRF para gerar um Media Clock (wall clock sincronizado) para AVB e outros padrões de áudio. O DP83TG721-Q1 também pode gerar FSYNC/SCLK (wall clock sincronizado) para a interface I2S/TDM8 necessária para aplicativos de áudio.

Destaques:
- Compatível com IEEE 802.3bp 1000BASE-T1
- Compatível com OA TC10, corrente de suspensão < 20µA
- Ativação e encaminhamento de ativação local e remoto
TSN avançado
- Sincronização de tempo IEEE 1588v2/802.1AS
- Carimbo de tempo de hardware com correção de fase integrada
- Sinal de 1pps altamente preciso (±15ns)
Clock de áudio
- Capacidade de geração de clock de mídia AVB IEEE 1722
- Saída de clock de parede sincronizada de fase de 1KHz a 50MHz
- Geração de clock I2S e TDM8 SCLK/FSYNC/MCLK
-Interoperabilidade Open Alliance TC12 e compatível com EMC
- Compatível com OA EMC
- Compatível com SAE J2962-3 EMC
- LPF integrado em pinos MDI
- Interfaces MAC MII, RMII, RGMII e SGMII
- E/S suportadas voltagens de 3,3 V, 2,5 V e 1,8 V
- Pino compatível com 100BASE-T1 PHYs e 1000BASE-T1 PHYs da TI
- Design de placa única para 100BASE-T1 e 1000BASE-T1 com alteração de BOM necessária
Kit de ferramentas de diagnóstico
- Monitor de temperatura, tensão e ESD
- Calculadora de taxa de transferência de dados com gerador de pacotes MAC integrado, contador e verificador de erros
-Indicador de qualidade de sinal
- Detecção de falha de cabo aberto e curto baseada em TDR
- CQI para monitoramento de degradação de cabo
- Modos de loopback
Qualificação AEC-Q100
- IEC61000-4-2 ESD (descarga de contato de ±8 kV)
Aplicações
- Unidade de controle telemático (TCU, TBOX)
-AVB
- ADAS (LIDAR, RADAR, câmera frontal)
- Controle de zona, gateway e corpo
Mais informações
Link para o produto:
Vídeo ensinando como comprar na Mouser:
https://www.youtube.com/watch?v=fmJUUx3skLs















