A Vishay Semiconductors possui uma ampla linha de componentes de optoeletrônica tais como: emissores, sensores, acopladores ópticos, etc. Em especial, a série de optoacopladores de alta velocidade SFH67xx oferece uma gama muito grande de aplicações que são detalhadas no Application Note 73.
Nota: Publicado na revista Saber Eletrônica 435 de abril de 2009.
Neste artigo selecionamos algumas destas aplicações que envolvem os optoacopladores SFH6700/19, SFH6701/11, SFH6702/12, SFH6705 e SFH6731/32, cujas pinagens são mostradas na figura 1.

Conforme podemos ver, estes acopladores possuem disparadores lógicos que possibilitam a utilização dos componentes na transmissão de dados de alta velocidade que têm um valor típico de 2,5 Mb/s, mas que podem chegar a 5 Mb/s. A corrente de entrada é de 1,6 mA. Damos a seguir alguns circuitos práticos.
a) Circuitos excitadores
Começamos com circuitos que usam LEDs em série e que são exibidos na figura 2.

Assim o primeiro ativa o LED no nível alto, enquanto que o segundo ativa o LED no nível baixo. A corrente no LED é de 3 mA para operação correta. Em algumas aplicações, um capacitor em paralelo com R1 deve ser utilizado para elevar a velocidade. As portas lógicas empregadas determinam o valor de R1 segundo a tabela 1.
Estes valores são para uma tensão de alimentação de 5 V.
Em uma segunda aplicação, indicada em casos críticos onde existe a possibilidade de uma alta corrente de fuga, deve ser usado um shunt no circuito do LED, observe a figura 3.

Para uma aplicação típica de 5 V, onde R1 é de 1k ohms, o valor típico para R2 é de 4,7 Kohms. Este circuito desvia valores de corrente da ordem de 250 µA, evitando sua circulação pelo LED.
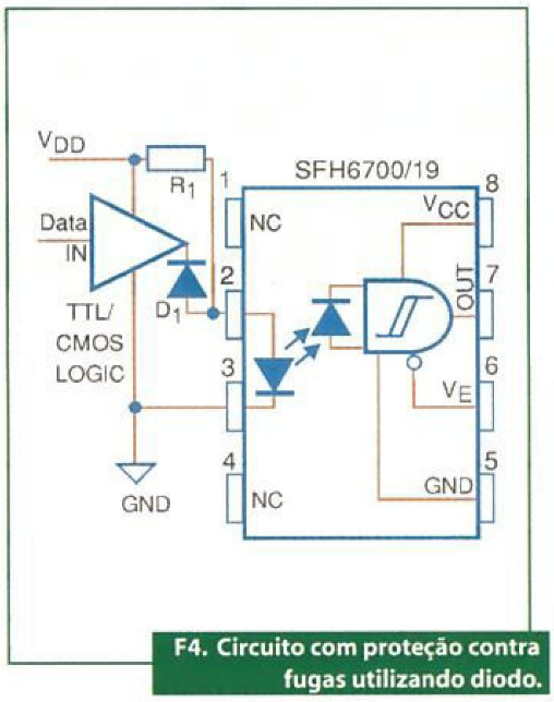
No entanto, uma maneira melhor de se manusear correntes de fuga e através do circuito ilustrado na figura 4.

Para o caso de circuitos de excitação TTL ou CMOS com coletor aberto, a excitação do LED pode ser feita conforme indica a figura 5.

Na tabela 2 damos os valores típicos do resistor R1 para uma corrente de excitação de 3 mA.
Para aumentar a velocidade de comutação, um capacitor em paralelo com o resistor e o acréscimo de R2 e indicado, veja o circuito da figura 6.

b) Circuitos de saída
Na figura 7 temos então um primeiro circuito que excita portas ITL. Trata-se, portanto, de um circuito TTL/TTL que emprega tecnologia LS-TTL.

Para interfacear com lógica CMOS ternos a configuração exibida na figura 8 que utiliza o SFH670l/11 e emprega um driver HCT.

No caso das configurações de optoacopladores que possuem saída em coletor aberto como o SFH6705, o interfaceamento com l6gica CMOS deve ser feito de acordo com a figura 9. Temos de utilizar um resistor pull-up cujo valor típico e de 820 ohms.

Quanto aos acopladores com saída totem pole como o SFH6701, o acoplamento à lógica CMOS deve ser feito conforme mostra a figura 10.
O valor típico do resistor Rp é de 1,1 Kohms. Constata-se que este resistor tem muito pouca influência sobre o tempo de transferência do sinal.
Um outro interfaceamento de salda importante e o que se realiza com circuitos de lógica de 5 V para circuitos com lógica de 3 V. Este interfaceamento pode ser feito da forma ilustrada na figura 11.
Conclusão
Os circuitos que vimos neste artigo são apenas alguns dos muitos existentes na documentação disponível da Vishay. Nela, temos ainda circuitos em que problemas de ruídos e rejeição em modo comum são minimizados, e outros que normalmente são exigidos no interfaceamento de lógica de alta velocidade. Sugerimos aos leitores interessados, que dominam o idioma inglês, que baixem o documento completo.



















