Um medidor de intensidade de campo é de grande utilidade na verificação do funcionamento de um transmissor, assim como na comparação de potências de diversos aparelhos e no ajuste de antenas.
Nota: Artigo publicado na Revista Saber Eletrônica de setembro de 1985.
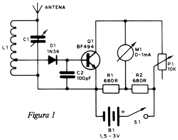
O medidor apresentado é formado por um circuito sintonizado (L1) e o variável (C1). Com uma pequena antena de 20 a 40 cm, do tipo telescópico, captam-se os sinais emitidos pelo transmissor. Estes sinais passam por um diodo detector e, após a filtragem via C2, são aplicados à base de um transistor (Q1), o qual tem por função dar maior sensibilidade ao aparelho. Um potenciômetro de 10k (P1), dois resistores de 680 ohms (R1 e R2), mais o instrumento de 0-1mA formam, com o transistor, uma ponte.
Com o potenciômetro ajusta-se a corrente para o ponto de zero ou nulo no instrumento, na ausência de sinal na antena.
O sinal de rádio captado do transmissor, depois de detectado, polariza a base de Q1, causando a movimentação do ponteiro. Quanto mais forte for o sinal recebido, maior será o desequilíbrio da ponte e, portanto, a deflexão do instrumento.
A chave que liga e desliga o aparelho pode ser conjugada ao potenciômetro, e a fonte de alimentação consiste em uma ou duas pilhas pequenas.
Se o montador dispuser de um capacitor variável, poderá fazer experiências no sentido de usá-lo na faixa de PX. Para isso deve retirar as placas, deixando apenas uma, de modo a reduzir a sua faixa de capacitâncias para cobrir as frequências desejadas em torno de 27MHz.
MONTAGEM
O aparelho pode ser montado numa ponte de terminais com ligações bem curtas ou em placa de circuito impresso.
Na ligação do instrumento devemos observar a polaridade (+) e (—I, e o variável é comum.
O diodo deve ser preferivelmente de germânio, como o 1N34 ou 1N60, mas até mesmo tipos de silício, como o 1N 4148 ou 1N914, podem ser experimentados.
Na figura 1 temos o diagrama completo do aparelho.

Na figura 2 temos a versão em ponte de terminais.
Para os que desejarem uma montagem mais compacta damos, na figura 3, a versão em placa de circuito impresso.
O transistor originalmente usado é o BF494, mas equivalentes, como o BF495 e até mesmo transistores de uso geral NPN, como os BC547, BC548, podem ser usados, já que eles amplificam sinais após a detecção.
O capacitor C2 é cerâmico e os resistores tanto podem ser de 1/4 como de 1/8W.
BOBINA L1
Este componente deve ser construído pelo montador. Numa forma de 2cm de diâmetro, com fio esmaltado 16 enrola-se 12 voltas juntas, com uma derivação na oitava espira. Depois de enrolada, a forma é retirada e a bobina esticada até atingir aproximadamente 3 cm de comprimento.
Como cada volta da bobina é autossustentada, a bobina deve ser ligada com cuidado, devendo ser evitadas vibrações que poderiam causar variações na leitura.
Usando a mesma bobina com tomadas em outras espiras, podemos dar cobertura a outras faixas de frequências. Outras bobinas também podem ser experimentadas com a mesma finalidade.
CALIBRAÇÃO
Temos duas opções para calibração: com o transmissor ou com um gerador de sinais.
Com o transmissor, basta segurá-lo afastado da antena uns 50 cm e acionar lentamente Cl (variável) até que haja uma leitura no instrumento.
Com o gerador de sinais, basta ligar sua massa ao negativo do medidor e o polo vivo do gerador próximo da antena do medidor de intensidade de campo. Ajusta-se o gerador para 27 MHz e aciona-se C1 até que se obtenha a leitura máxima do instrumento.
Com a calibração pode-se fazer a marcação das frequências na própria escala do medidor.
Depois de feita a calibração do aparelho não se deve mais mexer na bobina.
Para a utilização do aparelho, basta levar em conta a leitura em função da distância da antena, quando se deseja fazer comparações ou medir a intensidade de um sinal.


















